关于印发安徽省工业领域碳达峰实施方案的通知
皖经信节能函〔2022〕132号
各市经信局、发展改革委、生态环境局:
《安徽省工业领域碳达峰实施方案》已经省碳达峰碳中和工作领导小组同意,现印发给你们,请结合实际认真贯彻落实。
安徽省经济和信息化厅 安徽省发展和改革委员会
安徽省生态环境厅
2022年11月30日
安徽省工业领域碳达峰实施方案
为深入贯彻落实党中央、国务院关于碳达峰、碳中和重大决策部署,做好全省工业领域碳达峰工作,根据《工业领域碳达峰实施方案》《安徽省碳达峰实施方案》等文件和我省有关要求,制定本实施方案。
一、总体要求
(一)指导思想
以习近平新时代中国特色社会主义思想为指导,全面贯彻党的二十大会议精神和党的十九大及十九届历次全会精神,践行习近平生态文明思想,贯彻习近平总书记视察安徽重要讲话指示精神,立足新发展阶段,完整准确全面贯彻新发展理念,服务和融入新发展格局。围绕省委、省政府实现“碳达峰、碳中和”和加快打造具有重要影响力的经济社会发展全面绿色转型区工作要求,着力推进工业绿色低碳转型和制造业高质量发展,确保工业领域如期实现碳达峰、碳中和目标。
(二)基本原则
总体部署,分类施策。按照碳达峰碳中和总体部署,把推动碳达峰碳中和目标如期实现作为产业结构调整、工业绿色转型的总体导向,统筹推进。在重点领域和行业,分类制定合理、可行的措施路径。
政策引导,企业主体。做好政策引导,发挥市场在资源配置中的决定性作用,控制增量、优化存量,做好“加减法”,腾出发展空间。坚持节约优先,强化企业节能降碳主体责任,推动践行绿色生产方式。
创新驱动,数字赋能。把创新作为第一驱动力,强化科技和机制创新,推进节能低碳技术研发推广,推动新一代信息技术在绿色低碳领域融合应用,促进数字化智能化赋能绿色化。
系统推进,稳妥有序。省市联动,循序渐进、围绕结构调整、能效提升、绿色制造等重点任务全面系统推进。保持制造业比重基本稳定,稳妥有序推动全面绿色低碳转型。
(三)主要目标
“十四五”期间,工业产业结构、生产方式绿色低碳转型取得显著成效,能源资源利用效率显著提升,初步建成高效、循环、低碳的现代工业体系,为工业领域碳达峰、碳中和奠定基础。到2025年,全省规模以上工业单位增加值能耗较2020年下降15%,单位工业增加值二氧化碳排放较2020年下降18%。
“十五五”期间,工业产业结构进一步优化,工业能耗强度、二氧化碳排放强度持续下降,全省制造业能源资源配置更加合理、利用效率稳步提高,绿色低碳发展迈入新阶段。力争工业领域二氧化碳排放2030年前达峰,推动钢铁、水泥等有条件的重点行业率先达峰。
二、重点任务
锚定工业领域碳达峰碳中和目标,围绕产业结构和能源效率两个着力点,实施产业结构优化提升、节能提效助力减碳、绿色体系协同减碳、资源循环利用减碳、绿色低碳创新应用、绿色制造数字赋能六大行动,推进结构降碳、节能降碳、协同降碳、循环降碳,全面推动安徽省工业绿色发展迈上新台阶。
(一)产业结构优化提升行动
1.构建绿色低碳的产业布局。优化产业布局,强化碳减排对产业发展的引领作用,优先在原料与清洁能源匹配度好、有助于实现碳达峰碳中和的地区布局项目。推进国家战略性新兴产业集群、省重大新兴产业基地建设,加快发展十大新兴产业,提升新兴产业对全省绿色低碳循环发展的贡献度。推动先进制造业和现代服务业深度融合。(责任单位:省十大新兴产业推进组工作专班成员单位按职责分工负责,均需各市人民政府负责,下同)加快基础支柱产业转型升级,实施先进制造业集群培育行动计划,坚持高端化、智能化、绿色化,推动规模以上工业企业技术改造全覆盖,促进制造业提质扩量增效。(责任单位:省经济和信息化厅牵头,省发展改革委配合)
2. 遏制高耗能高排放低水平项目盲目发展。全面排查在建、拟建、存量“两高”项目,实施清单管理、分类处置、动态监控。严格控制新增“两高”项目审批,认真分析评估拟建项目必要性、可行性和对产业高质量发展、能耗双控、碳排放和环境质量的影响,严格审查项目是否符合产业政策、产业规划、“三线一单”、规划环评要求,是否依法依规落实产能置换、能耗置换、煤炭消费减量替代、污染物排放区域削减等要求。对已建成投产的存量“两高”项目,有节能减排潜力的加快改造升级,属于落后产能的加快淘汰。(责任单位:省发展改革委牵头,省经济和信息化厅、省自然资源厅、省生态环境厅、省住房和城乡建设厅等按职责分工负责)
3. 严控重点行业产能规模。严控重点行业新增产能,提高增量项目准入门槛。严格落实钢铁、水泥熟料、平板玻璃等行业产能置换政策,严禁违法违规新增产能。加强重点行业产能过剩分析预警和窗口指导,加快化解过剩产能。利用综合标准,严格常态化执法,持续依法依规淘汰落后产能,为新兴产业发展腾出空间。(责任单位:省经济和信息化厅牵头,省生态环境厅、省市场监管局、省能源局等按职责分工负责)
专栏1 产业结构优化
有序布局重大新增项目。综合考虑产业结构和布局、碳排放、能源资源禀赋、环境质量状况等因素,稳步有序布局重大新增项目。对钢铁、建材、石化化工、有色金属等行业重大新增项目,以产业发展为基础,以需求为导向,以效益为根本,合理把握建设节奏,扎实做好项目前期工作,科学确定技术路线、产业衔接、综合开发等建设规划,控制新增项目碳排放。
建设绿色低碳示范园区。依托合肥都市圈、合芜蚌示范区、皖江示范区、皖北、皖西、皖南等地区现代产业体系,积极推行低碳化、循环化、集约化发展,围绕园区主导产业构建能源、碳排放、资源循环高效管控系统,形成绿色低碳循环产业链条,推进节能低碳和循环化改造,建设国家绿色工业园区和生态工业示范园区。
(二)节能提效助力减碳行动
1. 调整优化用能结构。推动煤炭等化石能源清洁高效利用,严格合理控制煤炭消费增长,大气污染防治重点区域内新建、改扩建用煤项目严格实施煤炭消费等量或减量替代。(责任单位:省发展改革委牵头,省能源局、省经济和信息化厅、省生态环境厅等按职责分工负责)提升可再生能源利用比例。支持工业绿色微电网建设,增强源网荷储协调互动,引导具备条件的企业和园区加快厂房光伏、分布式风电、多元储能、余热余压利用、智慧能源管控等一体化系统开发运行,推进多能互补高效利用。鼓励企业通过电力市场购买绿色电力。推进工业副产氢、可再生能源制氢等氢源建设,推动氢能多元利用。(责任单位:省能源局牵头,省发展改革委、省经济和信息化厅等按职责分工负责)鼓励氢能、生物燃料、垃圾衍生燃料等替代能源在钢铁、水泥、化工等行业的应用。加快化工原料低碳烃替代、生物柴油替代等低碳原料替代技术研发和推广应用。推进工业用能和原料低碳化。(责任单位:省经济和信息化厅牵头,省发展改革委、省能源局、省科技厅等按职责分工负责)
2. 推动终端用能电气化。加快提升工业电气化水平,稳步推动“以电代煤”“以电代油”,在钢铁、铸造、玻璃、陶瓷等行业推广电炉炼钢、电锅(窑)炉、电加热等技术,开展高温热泵、大功率电热储能锅炉等电能替代,扩大电气化终端用能设备使用比例。加强工业领域电力需求侧管理,开展工业领域电力需求侧管理示范企业和园区创建,引导企业实施电力需求侧响应,做好电力电量节约,提高电能利用效率和智能用电水平。(责任单位:省经济和信息化厅牵头,省发展改革委、省生态环境厅、省能源局等按职责分工负责)
3. 开展节能降碳升级改造。推进能源资源节约、集约利用,推动工业能效提升。引导企业对标能耗限额标准先进值、能效标杆水平和国际先进水平,降低单位产品综合能耗。聚焦重点行业,推进典型流程工业系统节能,重点加强能量系统优化、余热余压利用、公辅设施节能改造,加快节能技术创新和推广应用。聚焦重点设备,提高工业窑炉、锅炉、电机、变压器、水泵、风机、压缩机等系统能效,推动高效用能设备优化匹配,淘汰高耗能落后设备。鼓励有条件的园区实施集中供热、能源梯级利用、园区能源系统优化改造。(责任单位:省经济和信息化厅牵头,省发展改革委、省市场监管局等按职责分工负责)
专栏2 “1445”提质增效
“1445”:围绕工业绿色发展“一条”主线,推进“四新”源头培育,突出“四绿”系统建设,统筹“五个一百”产业引导,坚持绿色制造、节能减碳和壮大节能环保产业重点方向,实现工业领域节能环保提质增效。
“四新”培育:围绕我省能源消耗占比较高、改造条件相对成熟、示范带动作用明显的冶金、建材和化工等重点行业,加快节能环保新技术、新产品、新装备、新材料推广应用,着力解决制造业绿色转型关键技术制约问题。
“四绿”打造:构建绿色工厂、产品、园区、供应链“四位一体”的绿色制造体系,全方位促进工业领域加快绿色转型升级,按照“企业-产业-产业链-产业生态”的路径,推动产业链上下游、产供销高效绿色衔接。
“五个一百”行动:持续推进以壮大100户生产企业、推介100项先进技术、推广100种装备产品、实施100个重点项目、培育100家服务公司为主要内容的“五个一百”专项行动。加速节能环保装备制造业和节能环保服务业深度融合,引导节能环保由单项技术、工艺、产品的创新,向集成化、深层次的集成应用服务转变,培育绿色制造解决方案供应商,壮大工业节能环保产业。
4. 强化用能监督管理。完善能源消耗总量和强度调控,推行用能预算管理,加强固定资产投资项目节能审查。(责任单位:省发展改革委负责)聚焦高耗能行业、高耗能设备、高耗能产品(工序),开展单位产品能耗限额标准执行情况和用能设备能效提升节能监察。组织实施工业节能诊断,为企业提供节能降碳精准服务。加强企业能源管理培训,督促企业落实节能降耗目标责任,建立和完善能源计量管理制度和工序能耗考核制度。提升绿色支撑能力,鼓励企业采用合同能源管理、能源托管等模式实施改造。发挥重点领域国有企业引领作用,带头开展节能自愿承诺。(责任单位:省经济和信息化厅牵头,省发展改革委、省国资委、省市场监管局等按职责分工负责)
专栏3 工业能效提升
坚持把工业能效提升作为企业提质升级、提升核心竞争力的关键举措,作为降低工业领域碳排放、实现碳达峰目标的重要途径。
通用设备能效提升。围绕电机、变压器等通用用能设备,推进能效提升行动,推动高效用能设备应用,开展存量用能设备及系统节能改造。推广特大功率高压变频变压器、可控热管式节能热处理炉、三角形立体卷铁心结构变压器、稀土永磁无铁芯电机、变频无极变速电机、磁悬浮离心风机、新一代高效内燃机等节能设备,提高在役高效节能设备比重。
重点行业能效领跑。引导重点企业对照《高耗能行业重点领域能效标杆水平和基准水平》,开展节能降碳改造升级,推动能效达标提标。聚焦主要耗能行业推进工业能效提升,厚植能效竞争优势,合成氨、甲醇、水泥熟料、铜冶炼等主要高耗能产品能效保持全国领先,培育遴选一批重点用能行业能效“领跑者”。
(三)绿色体系协同减碳行动
1. 建设绿色低碳工厂。在全省制造业重点行业中建设一批绿色工厂,探索可复制推广的绿色发展模式,推动绿色制造技术创新及集成应用。实施绿色工厂动态化管理,指导绿色工厂编制绿色低碳年度发展报告。鼓励绿色工厂对标国际先进能效水平,进一步提标改造,参与能效“领跑者”遴选,创建“超级能效”工厂或“零碳”工厂。争取到2030年,培育安徽省绿色工厂800家左右。(责任单位:省经济和信息化厅牵头,省生态环境厅、省市场监管局等按职责分工负责)
2. 培育绿色供应链管理企业。支持汽车、机械、电子、家电等行业龙头企业,在供应链整合、低碳管理创新等关键领域发挥引领作用,强化低碳和能效约束。以绿色供应链管理标准和生产者责任延伸制度为支撑,将绿色低碳理念贯穿于产品设计、原料采购、生产、运输、储存、使用、回收处理的全过程,创建绿色供应链管理企业。鼓励龙头企业联合上下游、行业间企业开展协同降碳行动,引领推动供应链全链条绿色低碳发展。(责任单位:省经济和信息化厅牵头,省发展改革委、省生态环境厅等按职责分工负责)
3. 打造绿色低碳示范园区。通过“横向耦合、纵向延伸”构建园区内绿色低碳产业链接。强化产业园区规划环评和区域能评作用,严格准入管理,完善循环产业链条。促进园区内企业采用能源资源综合利用生产模式,推进工业余压余热、废水废气废液资源化利用,增加可再生能源消纳。推动亩均效益评价,促进园区绿色低碳发展,支持绿色工业园区建设,形成一批碳达峰优秀典型案例和经验。(责任单位:省经济和信息化厅牵头,省发展改革委、省生态环境厅、省能源局等按职责分工负责)
4. 促进中小企业绿色发展。将绿色发展理念贯穿于中小企业战略规划、组织运营、技术创新、生产管理的全过程,推动贯彻节能减排标准,强化生态环保、节能低碳发展意识,走绿色发展道路,优化资源配置和生产模式。提高节能技术和绿色服务水平,提高中小企业低碳管理能力,探索开展绿色低碳发展评价,充分调动中小企业可持续、绿色低碳发展潜力,支持和鼓励中小企业绿色低碳转型发展。在低碳产品开发、低碳技术创新等领域培养省专精特新企业和国家级专精特新“小巨人”。(责任单位:省经济和信息化厅牵头,省生态环境厅配合)
5. 全面提升清洁生产水平。开展清洁生产审核和评价认证,进一步规范清洁生产审核行为,提高清洁生产审核质量。依托自愿性清洁生产导向计划,引导工业企业进一步实施技术改造,鼓励企业实施产品绿色设计、材料优化管理及生产全过程控制。(责任单位:省发展改革委牵头,省生态环境厅、省经济和信息化厅等按职责分工负责)推进清洁生产审核创新试点,与沪苏浙协同推进细颗粒物和臭氧治理。(责任单位:省生态环境厅负责)
专栏4 绿色体系协同
国家绿色制造名单创建工程。依据《绿色工厂评价要求》,创建厂房集约化、原料无害化、生产洁净化、废物资源化、能源低碳化等特征的绿色工厂;依据《绿色园区评价要求》,建设布局集聚化、结构绿色化、链接生态化等特色的绿色工业园区;依据《绿色供应链管理评价要求》,形成以资源利用高效化、环境影响最小化、链上企业绿色化为目标的绿色供应链管理企业。争取到2030年累计创建国家级绿色工厂200户以上,绿色供应链管理企业50个以上,绿色工业园区30个左右。
重点行业清洁生产推进工程。重点实施钢铁、石化化工、焦化、包装印刷、工业涂装等行业清洁生产改造。根据企业生产工艺和对环境影响程度不同探索开展差别化审核模式。鼓励有条件的地区申报国家清洁生产审核创新试点。
(四)资源循环利用减碳行动
1. 推动再生资源协同利用。加强废弃电器电子产品、报废机动车、报废船舶、废铅蓄电池回收拆解企业规范管理和环境监管。(责任单位:省发展改革委、省生态环境厅、省商务厅按职责分工负责)推荐一批废塑料、废钢铁、废轮胎等再生资源利用行业规范企业,推动新能源汽车动力电池回收利用。(责任单位:省经济和信息化厅牵头,省新能源汽车动力蓄电池回收利用试点工作协调小组成员单位按职责分工负责)推进合肥、芜湖废旧物资循环利用体系重点城市建设,推动再生资源回收加工利用集聚发展。推动阜阳、滁州等国家“城市矿产”示范基地提质增效。(责任单位:省发展改革委牵头,省经济和信息化厅、省生态环境厅、省商务厅等按职责分工负责)
2. 大力发展再制造产业。提升汽车零部件、工程机械等再制造水平,推动盾构机、工业机器人等新型领域再制造产业发展,加快无损检测、增材制造、柔性加工等再制造共性关键技术创新和应用。培育专业化再制造旧件回收企业。推动再制造技术与装备数字化转型结合,开展定制化再制造服务,鼓励汽车零部件再制造企业开展再制造质量管理体系认证。(责任单位:省发展改革委牵头,省经济和信息化厅、省科技厅、省商务厅、省市场监管局等按职责分工负责)
3. 强化工业固废综合利用。深入推进淮南、淮北、马鞍山、阜阳等大宗固废综合利用基地建设和骨干企业培育,形成有推广价值的典型经验模式。扩大在生态修复、绿色建材等领域利用规模。(责任单位:省发展改革委牵头,省经济和信息化厅、省生态环境厅、省住房和城乡建设厅等按职责分工负责)持续做好合肥、铜陵等工业资源综合利用基地示范建设,探索形成有安徽特色的工业固废综合利用产业发展路径。加强重点领域工业固废规模化利用技术研发。(责任单位:省经济和信息化厅牵头,省发展改革委、省科技厅、省生态环境厅等按职责分工负责)推进“无废城市”建设。(责任单位:省生态环境厅负责)
专栏5 循环经济发展
园区循环化改造工程。以提高能源资源利用效率为目标,“一园一策”推进园区循环化改造。积极利用余热余压资源,推行热电联产、分布式能源及光伏储能一体化系统应用,推动能源梯级利用。构建循环经济产业链,推动产业循环式组合、企业循环式生产。建设园区污水集中收集处理及回用设施,加强污水处理和循环再利用。到2025年,具备条件的省级及以上园区全部实施循环化改造。
废旧新能源汽车动力电池循环利用工程。完善新能源汽车动力电池信息溯源管理体系。推动新能源汽车生产企业通过自建、共建、授权等方式,建设规范化回收服务网点。推进动力电池规范化梯次利用,引导企业参与余能检测、残值评估、重组利用。稳步推动再生利用,深化动力电池回收利用试点,培育新能源汽车动力蓄电池回收利用区域中心企业(站),促进废旧动力电池循环利用产业发展。
(五)绿色低碳创新应用行动
1. 加强绿色低碳技术研发。依托合肥综合性国家科学中心等创新平台,推动先进适用绿色低碳技术装备研发和推广应用,构建市场导向的绿色低碳技术创新体系。实施“碳达峰碳中和”等科技创新专项,综合采用揭榜挂帅、定向委托、竞争赛马等方式,开展低碳零碳负碳关键核心技术攻关。支持开展煤炭高效清洁利用、氢能安全利用、新型储能、二氧化碳捕集利用与封存(CCUS)、低碳流程再造等关键技术研发。(责任单位:省科技厅牵头,省发展改革委、省经济和信息化厅、省能源局等按职责分工负责)
2. 开展低碳技术应用示范。开展工业节能低碳新技术、新装备、新产品、新材料推广,鼓励各地区、各领域多种形式开展推介对接活动,加快企业节能低碳装备革新和先进适用技术应用。鼓励大型企业集团发挥引领作用,加大在节能低碳技术创新应用上的投资力度。以水泥、钢铁、有色金属等行业为重点,聚焦低碳原(燃)料替代、工艺深度脱碳、电气化改造、短流程制造等关键节能减排技术,推进生产制造工艺革新和设备升级改造,减少工业过程碳排放。(责任单位:省经济和信息化厅牵头,省发展改革委、省科技厅、省生态环境厅等按职责分工负责)
专栏6 绿色低碳创新
绿色低碳创新平台建设工程。支持龙头企业联合高校、科研院所、产业园区等力量,建立市场化运行的新型研发机构,争创碳达峰碳中和领域国家级创新平台,培育建设一批省(重点)实验室、省技术创新中心、省工程(技术)研究中心、省企业技术中心等,力争实现主要产业领域绿色低碳创新平台全覆盖。
“三首”产品研发应用工程。聚焦绿色低碳领域,编制首台套装备、首批次新材料、首版次软件等“三首”产品研制需求清单,引导企业对标研制;鼓励“三首”产品研制和使用单位合作研发,引导中小企业参与“三首”产品研发;定期发布并动态调整《安徽省“三首”产品推广应用指导目录》,支持绿色低碳技术装备、绿色材料应用。
3. 加大绿色低碳产品供给。推行工业产品绿色设计,鼓励企业运用绿色设计方法与工具,开发推广高性能、高质量、轻量化、低碳环保产品。发挥绿色低碳产品、装备对碳达峰碳中和的支撑作用,构建工业领域从基础原材料到终端消费品全链条的绿色产品供给体系。加大能源生产、交通运输、城乡建设等领域绿色低碳产品供给,加强绿色产品推广,扩大光伏光热产品、新能源汽车、绿色建材、绿色消费类电器电子产品等消费。(责任单位:省经济和信息化厅牵头,省发展改革委、省生态环境厅、省住房和城乡建设厅、省交通运输厅、省能源局等按职责分工负责)
专栏7 绿色低碳产品供给
绿色设计产品:夯实企业绿色设计基础,培育绿色设计示范企业,鼓励企业按照相关评价标准,开展绿色设计实践。发挥示范效应,带动产业链、供应链、生态链绿色协同提升。创建一批国家级绿色设计产品。
智能光伏产品:落实《安徽省光伏产业发展行动计划(2021-2023年)》等相关文件要求,加大智能光伏产品供给,支持研发智能光伏组件、智能逆变器、智能控制器、智慧储能系统、智能跟踪系统等智能光伏终端及部件产品。力争到2023年,全省太阳能电池及组件产能突破80GW,产量保持全国领先。
新能源汽车产品:落实《安徽省新能源汽车产业发展行动计划(2021—2023年)》等文件规划,争取到2023年,全省新能源汽车产量占全国比重10%;到 2025 年,全省新能源汽车产业整体发展达到国际先进水平,全省新能源汽车产量占比超过 40%。加快智能网联汽车发展。
绿色建材产品:重点发展高强高耐久混凝土、真空节能玻璃等绿色建材产品。大力发展轻质、高强、保温、防火多功能一体化装配式墙板以及节能门窗、幕墙等围护结构体系,提高外墙复合保温墙板、轻质内墙板、集成式一体化外墙及屋面系统等装配式墙体部品部件的通用化、标准化、模块化、系列化水平。
(六)绿色制造数字赋能行动
1. 新一代信息技术与制造业融合。推进新一代信息技术与制造业融合发展和试点示范。围绕制造业数字化转型核心需求和关键场景,利用大数据、第五代移动通信(5G)、人工智能、工业互联网、云计算、数字孪生等对工艺流程和设备进行绿色低碳升级改造。深入实施智能制造,持续推动工艺革新、装备升级、管理优化和生产过程智能化。以工业互联网平台为支撑构建制造业转型新生态,深化产品设计、生产制造、使用、回收利用等全生命周期数字化应用。在钢铁、建材、石化化工、有色金属等行业支持加大能源管控信息化系统建设。在汽车、电子、机械等行业推动打造数字化协同的绿色供应链。(责任单位:省经济和信息化厅牵头,省发展改革委、省科技厅等按职责分工负责)
2. 探索建立数字化碳管理体系。加强信息技术在能源消费与碳排放监测等领域的应用。完善全省重点用能单位能耗在线监测系统。完善我省碳排放统计核算体系,推动数据汇聚、共享和应用。(责任单位:省发展改革委牵头,省经济和信息化厅、省生态环境厅、省市场监管局、省统计局等按职责分工负责)以数据为驱动提升行业绿色低碳技术创新和管理服务水平,引导企业开展碳排放数据监测分析,建设数据驱动的绿色制造体系。(责任单位:省经济和信息化厅负责)
3. 推进“工业互联网+绿色制造”。鼓励电信企业、信息服务企业和工业企业加强产业合作和供需对接,发挥信息基础设施绿色赋能作用,围绕企业碳减排需求开展业务拓展和跨界合作。利用工业互联网、大数据等技术,为生产流程再造、跨行业耦合、跨区域协同、跨领域配给等提供数据支撑。面向重点行业与能源管理、节能降碳、过程减排等典型场景,培育一批工业互联网平台。推动数字化绿色化协同,助力重点行业及区域节能减排、提质降本增效。(责任单位:省经济和信息化厅牵头,省发展改革委、省国资委、省能源局等按职责分工负责)
专栏8 数字化网络化智能化绿色化
能源管控信息化建设:在钢铁、建材、石化化工、有色金属等行业持续推动能源管控中心建设,通过在线监测设备收集数据信息,借助网络传输至数据中心进行汇总分析,实现能源资源动态监测、精准控制和优化管理,提高能源管理智能化水平。
工艺设备升级改造:支持流程型高耗能生产企业开展数字化网络化智能化绿色化升级改造,加快企业生产线全线、系统改造。加大智能装备、信息技术等在能源管理、节能降碳、过程减排等各个环节的应用,推动制造业数字化转型,提高企业节能减碳能力。
培育绿色制造新业态:培育推广“工业互联网+绿色制造”系统解决方案,通过采用实时监控、模拟仿真、智能控制、智能决策、系统优化等方式,改变传统行业生产运营模式,提高生产效益和环境效益,减少资源能源消耗,实现节能提质增效。
三、重点行业实施路径
在钢铁、建材、石化化工、有色金属、装备制造、电子信息等重点行业深入推进碳达峰工作,严格落实产能等量和减量置换政策,加快调整产业结构和用能结构,优化提升产品结构和质量,全面提升行业用能效率,推进低碳绿色技术创新和应用推广,构建产业资源能源循环耦合体系,推动产业集群化发展,实现工业发展的质量变革、效率变革和动力变革。(省经济和信息化厅牵头,省发展改革委、省生态环境厅等按职责分工负责)
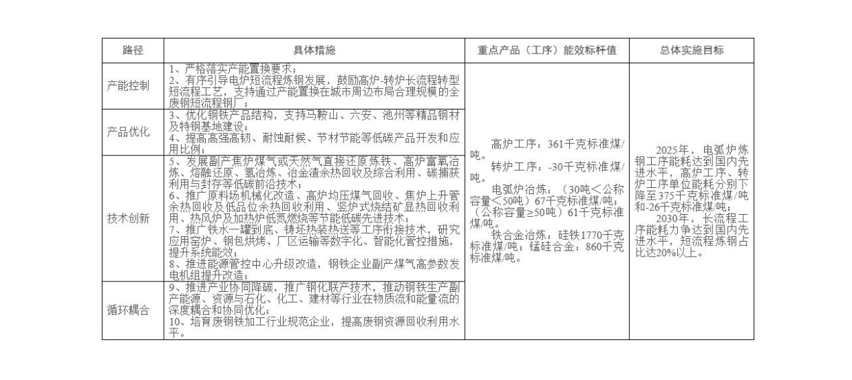
(一)钢铁行业

(二)建材行业

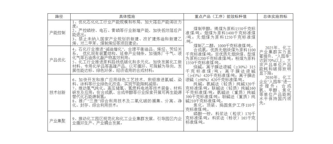
(三)石化化工行业

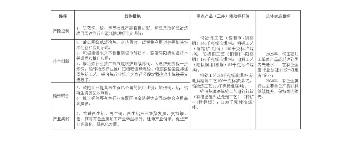
(四)有色金属行业

(五)装备制造行业

(六)电子信息行业

四、保障措施
(一)健全政策体系
建立健全有利于工业绿色低碳发展的政策体系,完善工业领域碳达峰促进机制。落实节能节水、资源综合利用等税收优惠政策,发挥税收对市场主体绿色低碳发展的促进作用。建立完善工业领域能源消费统计制度和指标体系,推进碳排放数据与各类统计数据的共采共享,加强碳排放数据统计分析,提升工业应对气候变化管理工作精准化水平。
(二)强化资金支持
统筹安排省、市级专项资金,支持工业领域碳达峰重点节能降碳项目、关键技术攻关及重大课题研究。加强对工业领域碳达峰的金融支持,用足用好碳减排等金融政策工具,鼓励和引导金融机构加大绿色信贷投放。建立工业节能减碳重点项目库,利用绿色信贷加快重点行业节能提效改造,引导支持一批改造提升项目。
(三)完善服务机制
推进绿色低碳认证及评价,以低碳消费带动低碳生产。强化低碳服务体系建设,培育本地绿色低碳服务机构,面向企业、园区提供咨询、评价、诊断、培训、托管等“一站式”服务。推广合同能源管理、绿色制造系统解决方案、碳达峰碳中和解决方案、碳资产管理、碳排放核算、碳足迹认证等专业化绿色低碳服务模式。
(四)加强能力建设
开展工业领域碳达峰相关培训,打造企业绿色低碳人才队伍,强化碳排放管理水平,提升降碳基础能力。鼓励开展碳排放信息报告与核查,提倡企业进行自愿性碳排放评价,鼓励引导企业公开或依法披露碳排放信息,提升工业企业推进碳达峰、碳中和的整体能力。
五、组织实施
(一)统筹协调
贯彻落实碳达峰碳中和领导小组对碳达峰相关工作的整体部署,建立责任明确、协调有序、监管有力的工业领域碳达峰工作体系。省有关部门加强协调配合,形成工作合力。加大对各市的引导协同,定期开展跟踪调度评估,确保工业领域碳达峰相关工作部署有效落实。发挥行业协会、产业联盟及相关研究机构的桥梁纽带作用,助力重点行业和重要领域加快低碳转型。
(二)压实责任
将工业领域碳达峰相关指标纳入全省碳达峰碳中和综合考核评估体系。各市结合自身工业发展实际,编制本地相关方案,明确工作目标和重点任务。加大对工业绿色低碳转型的支持力度,切实做好本地工业碳达峰工作。引导企业提高低碳发展意识,落实主体责任,推进节能降碳工作落实。指导重点用能及排放企业特别是大型国有企业制定并实施企业碳达峰行动计划,明确任务举措,推进节能降碳项目实施,发挥头部企业示范引领作用。
(三)深化交流
加强区域工业绿色低碳发展交流,鼓励重点科研院所、高校和企业,探索共建碳达峰碳中和创新合作平台,聚焦节能降碳技术装备、绿色制造系统集成等重点方向,促进创新资源有效聚集。扎实推进长三角一体化低碳发展,比学先进地区、企业绿色低碳发展典型经验和模式,探索企业间或园区间开展绿色低碳合作,实现节能降碳增效。
(四)加强宣传
利用全国节能宣传周、全国低碳日、中国水周、六五环境日等,开展多种形式宣传教育。推进节能降碳服务进园区进企业,统筹实施技术交流推介、能源管理培训、节能降碳诊断服务等工作,开展政策标准宣贯和供需对接。引导企业履行社会责任,践行绿色低碳发展理念。鼓励企业组织碳减排相关公众开放日活动,引导建立绿色生产消费模式,为实现碳达峰碳中和目标营造良好环境。