您当前所在位置: 主页 > 政策法规 > 新利官网app

国家发展改革委印发 《承接产业转移示范区管理办法》

发布时间:2023-07-12 09:50|栏目: 新利官网app |浏览次数:
国家发展改革委关于印发

《承接产业转移示范区管理办法》的通知


 

发改地区〔2023〕729号


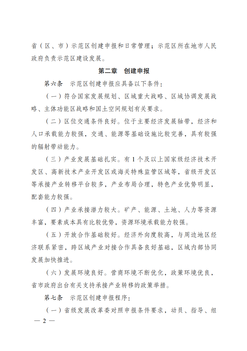
山西省、内蒙古自治区、辽宁省、吉林省、黑龙江省、安徽省、江西省、河南省、湖北省、湖南省、广西壮族自治区、重庆市、四川省、贵州省、云南省、西藏自治区、陕西省、甘肃省、青海省、宁夏回族自治区、新疆维吾尔自治区发展改革委:
  根据中共中央办公厅、国务院办公厅印发的《创建示范活动管理办法(试行)》和《国务院关于中西部地区承接产业转移的指导意见》《国务院关于近期支持东北振兴若干重大政策举措的意见》有关要求,我委制定了《承接产业转移示范区管理办法》,现印发给你们,请结合实际认真贯彻执行。


国家发展改革委

2023年6月8日


image.png

image.png

image.png

image.png

image.png

image.png

image.png

image.png

image.png

image.png

Copyright © 2020-2022 版权所有
电话:15031178853 地址:河北省石家庄市桥西区友谊南大街 备案号:冀ICP备2022013871号
 
Baidu
map