您当前所在位置: 主页 > 政策法规 > 新利官网app

国家发展改革委 国家能源局印发《电力负荷管理办法(2023年版)》

发布时间:2023-10-07 11:17|栏目: 新利官网app |浏览次数:

国家发展改革委 国家能源局关于印发《电力负荷管理办法(2023年版)》的通知

 
发改运行规〔2023〕1261号
 
各省、自治区、直辖市发展改革委、能源局,北京市城市管理委员会,天津市工信局,上海市、重庆市经信委,辽宁省、四川省、甘肃省工信厅,国家电网有限公司、中国南方电网有限责任公司,有关中央发电企业:
  为贯彻落实党的二十大精神,加快规划建设新型能源体系,深化电力需求侧管理,确保电网安全稳定运行,保障社会用电秩序,我们对2011年发布的《有序用电管理办法》进行了修订,形成了《电力负荷管理办法(2023年版)》。现印发给你们,请遵照执行。
 
国家发展改革委
国 家 能 源 局
2023年9月7日

 

image.png

image.png

image.png

image.png

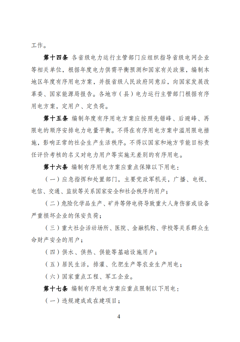
image.png

image.png

image.png

image.png

image.png

image.png




Copyright © 2020-2022 版权所有
电话:15031178853 地址:河北省石家庄市桥西区友谊南大街 备案号:冀ICP备2022013871号
 
Baidu
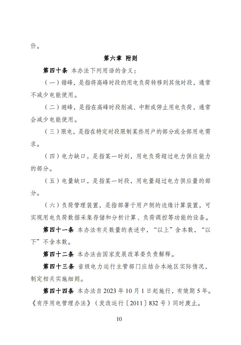
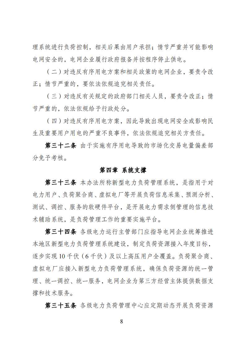
map