您当前所在位置: 主页 > 政策法规 > 新利官网app

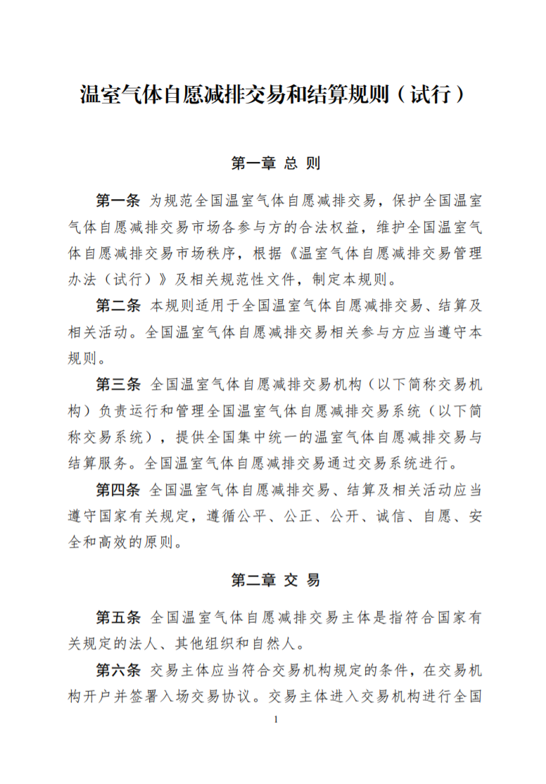
温室气体自愿减排交易和结算规则(试行)

发布时间:2023-11-17 10:40|栏目: 新利官网app |浏览次数:

关于发布《温室气体自愿减排交易和结算规则(试行)》的公告

绿交文〔2023〕76号


为规范全国温室气体自愿减排交易,保护全国温室气体自愿减排交易市场各参与方的合法权益,维护全国温室气体自愿减排交易市场秩序,根据《温室气体自愿减排交易管理办法(试行)》,本所制定了《温室气体自愿减排交易和结算规则(试行)》。按照20231115日生态环境部常务会议精神,现予发布。 


 

附件:温室气体自愿减排交易和结算规则(试行)

     

 

北京绿色交易所有限公司

    2023年1116

image.png

image.png

image.png

image.png

image.png

image.png

image.png

image.png

image.png

Copyright © 2020-2022 版权所有
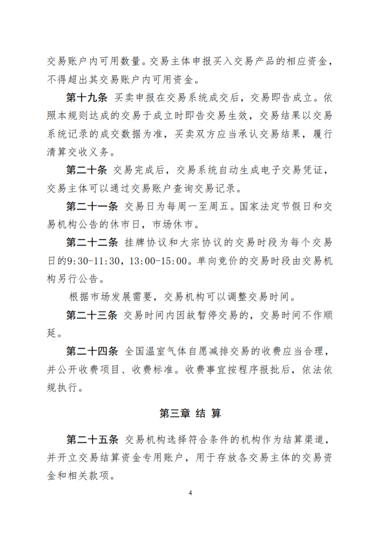
电话:15031178853 地址:河北省石家庄市桥西区友谊南大街 备案号:冀ICP备2022013871号
 
Baidu
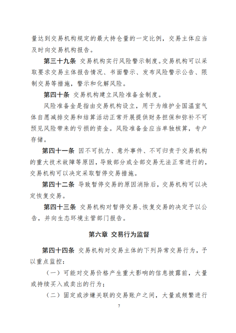
map