您当前所在位置: 主页 > 政策法规 > 新利官网app

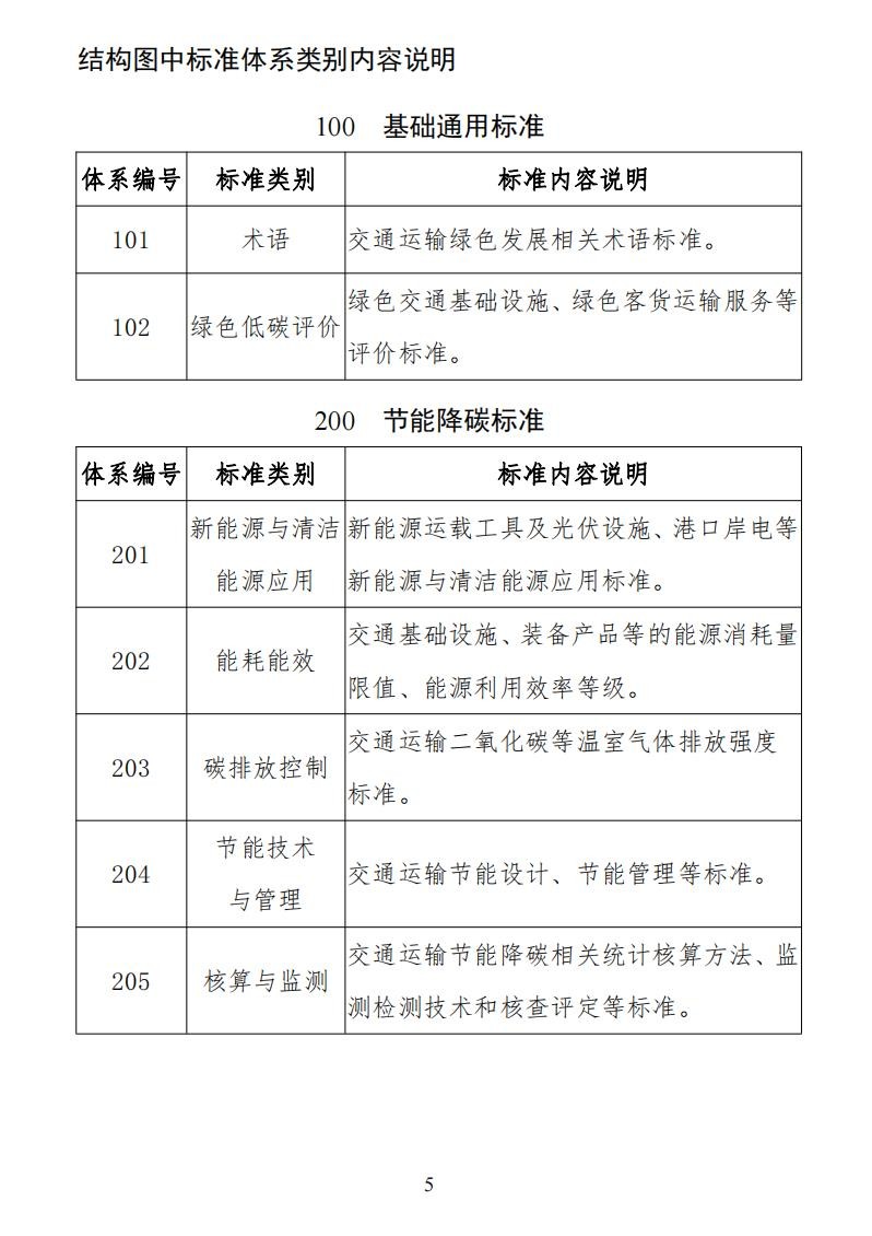
交通运输部办公厅印发《绿色交通标准体系(2022年)》

发布时间:2022-08-19 10:38|栏目: 新利官网app |浏览次数:

各省、自治区、直辖市、新疆生产建设兵团交通运输厅(局、委),中国远洋海运集团、招商局集团、中国交通建设集团,交通运输各专业标准化技术委员会,部管各社团,部属各单位,部内各司局:

经交通运输部同意,现将《绿色交通标准体系(2022年)》印发给你们。各单位要高度重视绿色交通领域的标准化工作,积极参与相关标准的研究储备和制修订,及时反馈标准体系实施过程中有关意见建议。

交通运输部科技司联系电话:010-65292100。

交通运输部办公厅

2022年8月10日


  相关政策解读:《绿色交通标准体系(2022年)》解读


Copyright © 2020-2022 新利8体育登陆 版权所有
电话:15031178853 地址:河北省石家庄市桥西区友谊南大街 备案号:冀ICP备2022013871号
 
Baidu
map