各市(县)、区人民政府,市各委办局,市各直属单位:
《无锡市零碳园区建设三年行动方案(2025—2027年)》已经市政府同意,现印发给你们,请认真贯彻落实。
无锡市人民政府办公室
2025年3月19日
(此件公开发布)
无锡市零碳园区建设三年行动方案
(2025—2027年)
为深入落实国家和省部署安排,积极稳妥推进碳达峰碳中和,加快推进零碳园区建设,充分发挥试点示范引领带动作用,推动经济社会加快绿色低碳转型,结合我市实际,制定本方案。
一、总体要求
以习近平新时代中国特色社会主义思想为指导,全面贯彻党的二十大和二十届二中、三中全会精神,深入贯彻习近平经济思想、习近平生态文明思想。坚持“因地制宜、循序渐进、先行先试”,以打造零碳园区为主要任务,推进零碳工厂、源网荷储一体化项目、虚拟电厂、零碳服务机构4大配套行动,建立“1+4”工作体系,着力构建以园区为主阵地的零碳产业生态体系,以点带面推动全市经济社会发展加快绿色转型。2025年,遴选15家基础较好、意愿较强、潜力较大的园区开展零碳园区建设,13家工厂开展零碳工厂建设,推动8个源网荷储一体化项目建设,培育8家注册虚拟电厂,引进5家省级以上绿色低碳相关创新平台(工程中心、重点实验室、新研机构等)。到2027年底,完成10家以上零碳园区项目的建设与验收,建成20家以上零碳工厂,建成10个以上源网荷储一体化项目,培育20家注册虚拟电厂,引进10家省级以上绿色低碳相关创新平台(工程中心、重点实验室、新研机构等)。
二、主要任务
(一)围绕“1”个中心,加快打造零碳园区
对照《江苏省发展改革委 江苏省市场监管局关于印发〈江苏省(近)零碳产业园区建设指南(暂行)〉的通知》(苏发改资环发〔2024〕366号),重点在全市开发区、功能区、特色产业园区内,遴选一批符合条件的园区,围绕能效水平标杆化、生产过程清洁化、能源供给零碳化、基础设施绿色化、资源利用循环化、运营管理数智化6个方面开展建设工作。坚持能源资源高效循环利用和能源结构低碳零碳转型两手抓,充分运用非化石能源开发、节能增效、新型电力系统和智慧微电网建设、工艺流程再造、产业耦合和资源循环、碳捕集利用与封存(CCUS)等多种方式,持续降低单位产出能源资源消耗和碳排放,加强构建园区温室气体核算基础能力。
1. 大力发展绿色低碳产业。鼓励园区围绕“465”现代产业集群和“3010”重点产业链,依法依规淘汰落后产能和化解过剩产能,加快布局引进节能降碳重点工程和重大示范项目。到2027年底,培育建设的零碳园区内50%以上的企业能效水平达到行业标杆水平,规上企业基本完成智能化改造,10%以上的规上工业企业成为绿色工厂或绿色供应链管理企业。〔市发展改革委、市工业和信息化局、市生态环境局等部门,各市(县)区人民政府、无锡经开区管委会按职责分工负责。以下均需各市(县)区人民政府、无锡经开区管委会负责,不再列出〕
2. 构建零碳化能源供应体系。发展“绿电直供模式”,建立“电、热、冷、气、氢”多能互补的能源供应系统,加快绿色能源替代,最大程度实现园区用能低碳化。支持园区及企业参与绿证绿电交易,打造园区清洁能源和可再生能源应用场景。推广新型储能应用,鼓励在用户侧配置新型储能,提升新能源就近就地并网消纳能力。推进能源梯级利用、余热余压回收、绿色供冷供热。到2027年底,培育建设的零碳园区内可再生电力消费(含绿证)占比达到30%以上,终端电气化率达到50%以上。(市发展改革委、市工业和信息化局、市国资委等部门按职责分工负责)
3. 加快突破零碳关键技术。鼓励园区加大研发投入,加快零碳关键技术、前沿引领技术、颠覆性技术和基础材料、关键装备攻关,力争取得一批原创性、引领性的创新成果。支持园区加快先进成套绿色低碳技术装备、节能产品首试首用。在减少内部碳排放同时,通过CCUS技术、购买碳汇、碳信用等方式实现碳中和。到2027年底,培育建设的零碳园区内绿色低碳技术研究与试验发展经费投入强度达到3.5%以上。(市科技局、市发展改革委、市生态环境局等部门按职责分工负责)
4. 推动基础设施绿色化转型。推动园区内新建民用建筑中星级建筑比例保持在100%。推广“光储直柔”、建筑信息模型等先进绿色技术集成应用。推进园区既有厂房、办公用房和生活用房绿色低碳改造。大力推广应用电能、氢能等零碳交通物流工具,完善绿色交通基础设施建设。支持加快园区数据中心、物流仓储、供电供热供水、通信和环保等基础设施绿色化、循环化改造,着力强化园区碳汇能力。到2027年底,培育建设的零碳园区内清洁能源动力交通工具保有量达到80%以上。(市住房城乡建设局、市交通运输局、市发展改革委、市生态环境局、市工业和信息化局、市自然资源规划局、市市政园林局等部门按职责分工负责)
5. 优化资源循环利用效率。推动园区项目间、企业间、产业间协作配套,实现物料闭路循环,构建园区资源循环利用产业链。落实无废园区建设要求,加强废弃物源头减量和资源综合利用,努力提升一般工业固废综合利用率和工业用水重复利用率。鼓励园区加快建立再生资源回收、中转、储运和再利用体系。到2027年底,培育建设的零碳园区内一般工业固体废物综合利用率达到96%,工业用水重复利用率达到85%。(市生态环境局、市工业和信息化局、市发展改革委、市自然资源规划局等按职责分工负责)
6. 提升能碳数智化管理水平。依托无锡市碳管理平台,引导园区加强碳管理能力体系建设,实现园区能耗和碳排放管理全覆盖。推动园区内企业开展碳监测、碳减排、碳资产、碳信用、碳普惠、碳金融服务和环境信息披露等工作。到2027年底,培育建设的零碳园区内全面建立碳排放监测系统,开展碳排放核查企业占比超过10%,开展碳足迹核算认证企业占比超过10%,规上企业环境信息披露率超过50%。(市发展改革委、市生态环境局、市数据局等部门按职责分工负责)
(二)健全“4”个配套,完善园区建设体系
1. 加快创建零碳工厂。推动绿色基础设施建设,采用效率高、能耗低的设备产品,建筑年度节水率不低于10%。建立温室气体排放管理体系和制度,提高低碳清洁能源使用率,持续降低温室气体排放,不断加大可再生能源使用比率。充分利用余热余压,优先使用回收料,提升能源与资源使用效率。实现产品原材料低碳化替代,确保各类污染物和厂界环境噪声排放优于相关国家标准。(市工业和信息化局、市发展改革委、市住房城乡建设局、市交通运输局、市生态环境局等按职责分工负责)
2. 加快推动源网荷储一体化项目。推进新型储能设施建设,加快分布式新能源就地使用,推动配电网改造升级,推动分布式发电与电动汽车(用户储能)灵活充放电相结合,支持分布式电源开发建设和就近接入消纳,高标准建设园区智能微电网,提升园区源网荷储协调能力。(市发展改革委,国网无锡供电公司,市国资委等部门按职责分工负责)
3. 加快建设虚拟电厂。依托国网无锡供电公司,建立无锡市虚拟电厂管理中心,完善虚拟电厂运营管理制度,统筹市级、区级虚拟电厂和公共建筑、充(换)电设施、数据中心等具体场景虚拟电厂建设工作,逐步推进新型储能、分布式光伏、天然气分布式发电等电源类项目,园区内工业企业、公共机构、商业空
调等可调负荷资源接入虚拟电厂。到2027年底,培育建设的零碳园区内培育注册虚拟电厂聚合最大可调能力20万千瓦。(市发展改革委,国网无锡供电公司,市国资委等部门按职责分工负责)
4. 加快打造零碳服务机构。建立健全碳足迹管理体系,帮助企业开展能耗及碳排放监测、碳足迹核算和标识认证等活动。支持园区联合高校、研究机构、行业协会、国内外知名专家智库等培养研发人才团队,打造零碳服务创新平台,积极争创重点实验室、工程研究中心、产业技术创新中心。提供节能减碳咨询服务,帮助企业适应国际绿色标准,有效应对碳关税等绿色壁垒。(市科技局、市发展改革委、市商务局、市市场监管局,无锡海关等部门按职责分工负责)
三、保障措施
(一)加强组织领导
市发展改革委统筹协调零碳园区建设工作,牵头负责零碳园区、源网荷储一体化项目、虚拟电厂建设工作。市工业和信息化局牵头负责零碳工厂建设工作。市科技局牵头负责零碳服务机构建设工作。市生态环境局、市住房城乡建设局、市交通运输局、市市场监管局等有关部门协同推进。(市发展改革委、市工业和信息化局、市科技局、市生态环境局、市住房城乡建设局、市交通运输局、市市场监管局等部门按职责分工负责)
(二)强化要素保障
对列入无锡市零碳园区培育计划的园区,结合特色产业园区建设发展相关政策予以支持:市发展改革委牵头会同市科技局、市工业和信息化局对零碳园区、零碳工厂建设情况、源网荷储一体化项目完成情况、省级以上绿色低碳相关创新平台(工程中心、重点实验室、新研机构等)建设情况进行绩效评价,按照绩效评价结果,市级以“拨改转”方式给予最高500万元的奖励,可与特色产业园奖补政策重复享受,具体细则另行制定。积极引导各级金融机构为零碳园区建设项目提供绿色信贷、绿色债券、绿色基金等金融支持,吸引各类金融资本和社会资本参与项目设计、改造和运营。加强对园区和企业在用地、用水、用能,尤其是绿电绿证、环境容量等方面的要素保障力度。(市委金融办,市发展改革委、市财政局、市生态环境局、市自然资源规划局、市数据局,国网无锡供电公司,人民银行无锡市分行等部门按职责分工负责)
(三)规范工作流程
各牵头单位要明确工作任务,建立工作机制,落实工作责任,在规定期限内高质量完成建设目标,确保实施效果。按照组织申报、评审选拔、公示确认、建设实施、项目验收、总结评估、复核提升的工作步骤,有序开展零碳园区、零碳工厂、源网荷储一体化项目、虚拟电厂、零碳服务机构的建设工作。建立零碳园区梯队培养机制,鼓励符合条件的园区按照“市级—省级—国家级”梯队创建零碳园区,原则上未纳入市级零碳园区培育建设名单的不得申报省级、国家级零碳园区。加强全流程跟踪评估,推动建成投运项目不断优化提升,打造一批特色鲜明、指标科学、有复制推广价值的试点。(市发展改革委、市工业和信息化局、市科技局、市市场监管局、市自然资源规划局、市生态环境局等部门按职责分工负责)
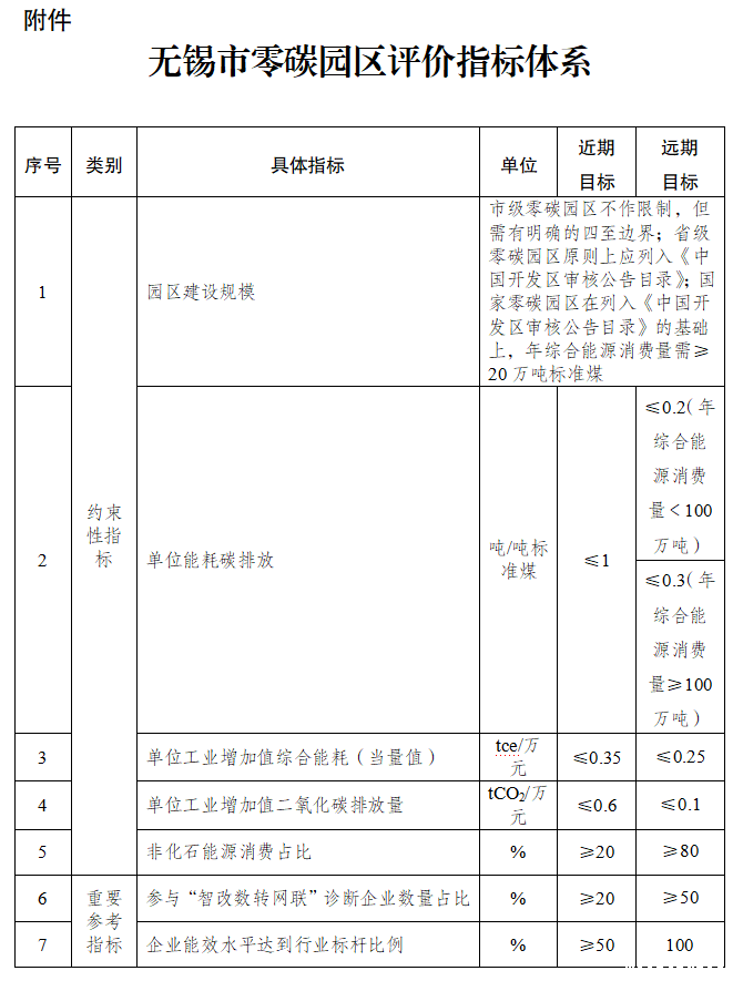
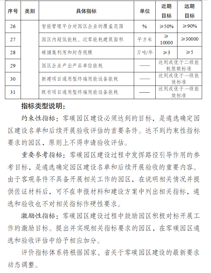
附件:无锡市零碳园区评价指标体系


