网站首页
18luck备网址
协会简介
协会领导
机构设置
协会章程
管理制度
服务项目
联系我们
行业动态
新利客服
新利官网地址
新利Lucky
党建动态
新利官网入口
政策法规
新利官网app
新利官网地址
政策解读
会员专区
新利官网app
服务细则
加入协会
会员风采
新利官网登录
绿色发展
行业碳说
循环经济
动态专报
绿色发展报告
动态专报(2024)
动态专报(2025)
您当前所在位置:
主页
>
政策法规
>
新利官网地址
新利官网app
新利官网地址
政策解读
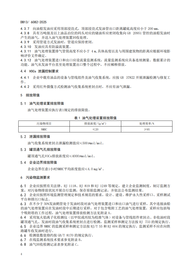
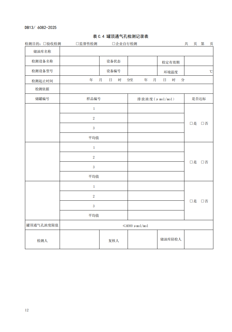
河北省地标-储油库大气污染物排放标准
发布时间:2025-06-03 14:37
|
栏目:
新利官网地址
|
浏览次数:
储油库大气污染物排放标准
6082-储油库大气污染物排放标准.pdf
上一篇:河北省地标-加油站大气污染物排放标准
下一篇:《甘肃省建立碳足迹管理体系工作方案》
Copyright © 2020-2022 新利8体育登陆 版权所有
电话:15031178853 地址:河北省石家庄市桥西区友谊南大街 备案号:
冀ICP备2022013871号
扫一扫
关注于我们
map