您当前所在位置: 主页 > 政策法规 > 新利官网app

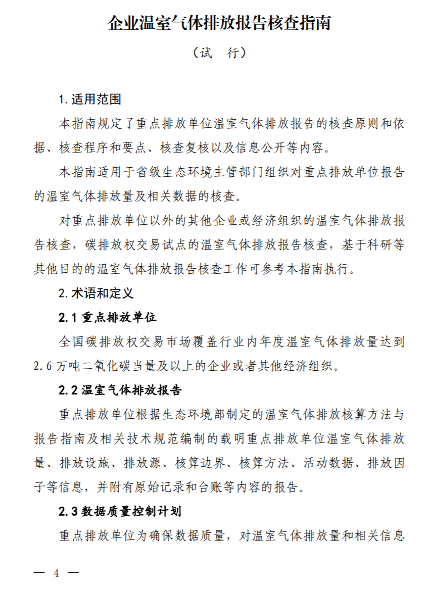
生态环境部印发《企业温室气体排放报告核查指南(试行)》

发布时间:2022-09-22 11:49|栏目: 新利官网app |浏览次数:
各省、自治区、直辖市生态环境厅(局),新疆生产建设兵团生态环境局:
  为进一步规范全国碳排放权交易市场企业温室气体排放报告核查活动,根据《碳排放权交易管理办法(试行)》,我部编制了《企业温室气体排放报告核查指南(试行)》。现予印发,请遵照执行。
  生态环境部办公厅
  2021年3月26日
  (此件社会公开)

  抄送:生态环境部环境发展中心、国家应对气候变化战略研究和国际合作中心。



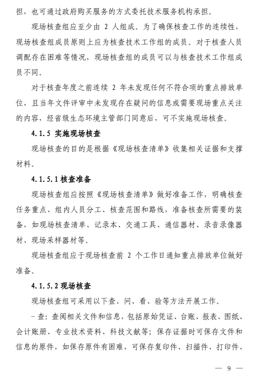
image.png

image.png

image.png

image.png

image.png

image.png

image.png

image.png

image.png

image.png

image.png

image.png

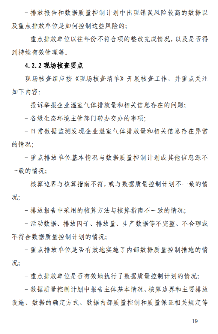
image.png

image.png

image.png

image.png

image.png

image.png

image.png

image.png

image.png

image.png

image.png

image.png

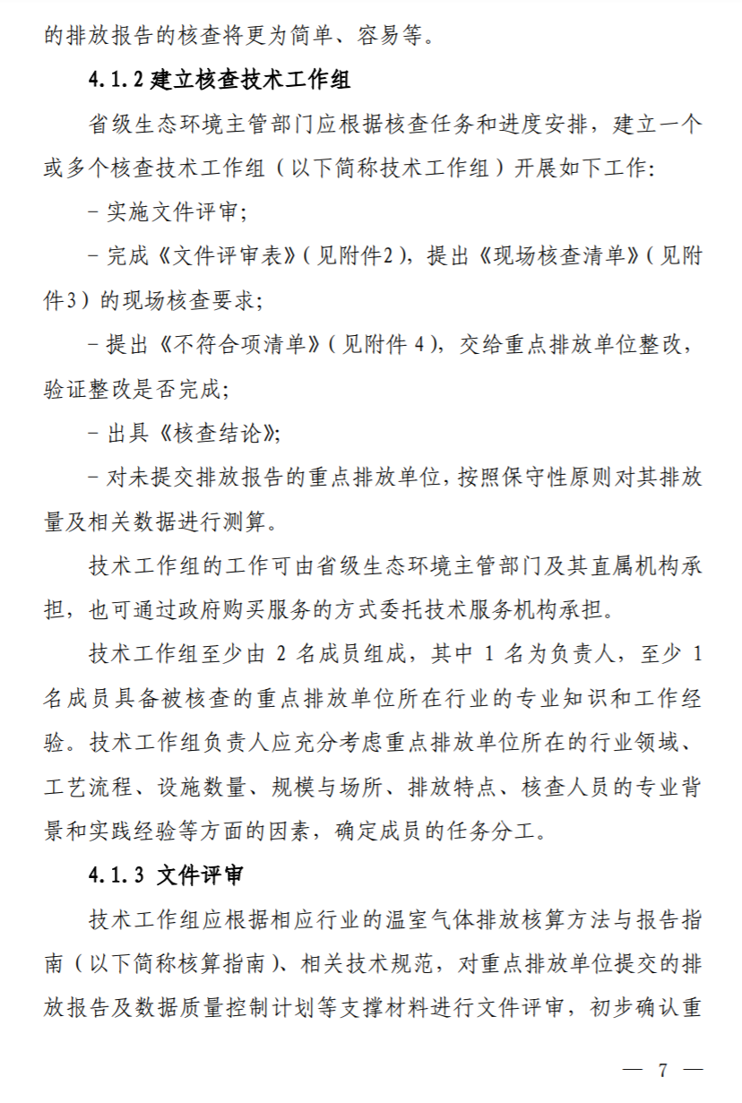
image.png

image.png




Copyright © 2020-2022 新利8体育登陆 版权所有
电话:15031178853 地址:河北省石家庄市桥西区友谊南大街 备案号:冀ICP备2022013871号
 
Baidu
map