您当前所在位置: 主页 > 政策法规 > 新利官网地址

辽宁省“十四五”能源发展规划

发布时间:2022-10-20 14:41|栏目: 新利官网地址 |浏览次数:

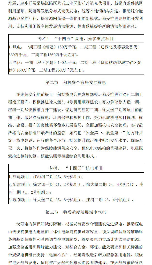
image.png

image.png

image.png

image.png

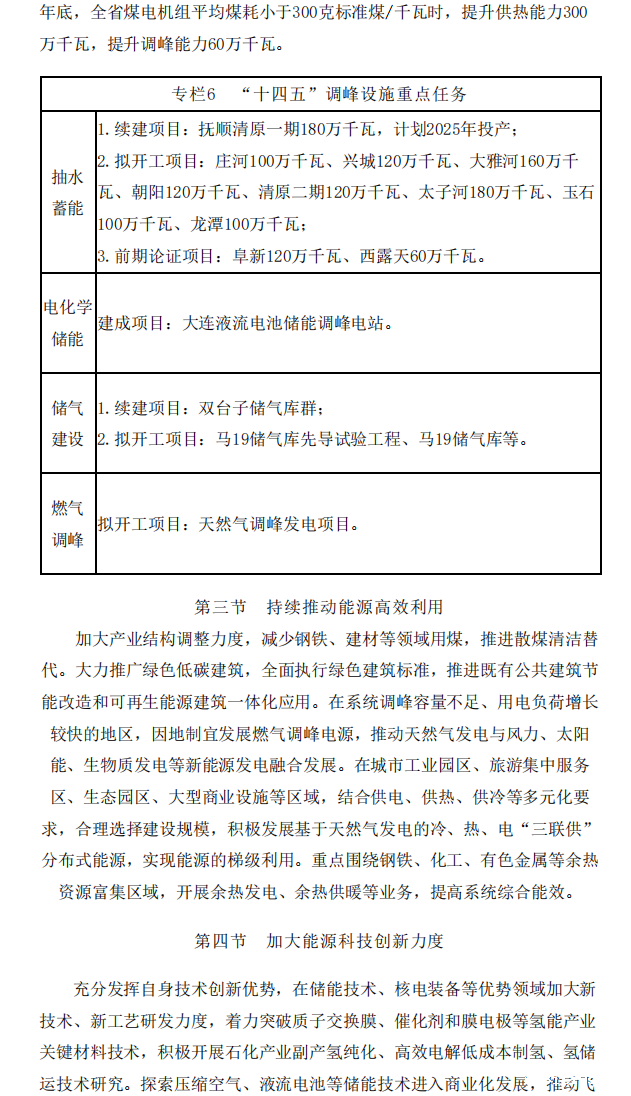
image.png

image.png

image.png

image.png

image.png

image.png

image.png

image.png

image.png

image.png

image.png

image.png

image.png

image.png

image.png

image.png

image.png

image.png

image.png

image.png

image.png

image.png


Copyright © 2020-2022 版权所有
电话:15031178853 地址:河北省石家庄市桥西区友谊南大街 备案号:冀ICP备2022013871号
 
Baidu
map