您当前所在位置: 主页 > 政策法规 > 新利官网地址

“氢动吉林”中长期发展规划(2021-2035年)

发布时间:2022-10-24 10:49|栏目: 新利官网地址 |浏览次数:
吉林省人民政府办公厅关于
印发“氢动吉林”中长期发展规划
(2021-2035年)的通知


吉政办发〔2022〕36号


各市(州)人民政府,长白山管委会,长春新区、中韩(长春)国际合作示范区管委会,各县(市)人民政府,省政府各厅委办、各直属机构,驻吉中直有关部门、单位:
  《“氢动吉林”中长期发展规划(2021-2035年)》已经省政府同意,现印发给你们,请认真贯彻执行。

 

  吉林省人民政府办公厅    
  2022年10月14日    
  (此件公开发布)

 

  《“氢动吉林”中长期发展规划(2021-2035年)》正文

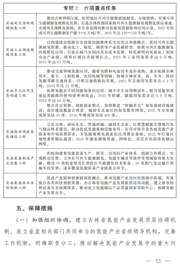
image.png

image.png

image.png

image.png

image.png

image.png

image.png

image.png

image.png

image.png

image.png

image.png

image.png

image.png

image.png

image.png

image.png

image.png

image.png

image.png

image.png

image.png

image.png

image.png

Copyright © 2020-2022 新利8体育登陆 版权所有
电话:15031178853 地址:河北省石家庄市桥西区友谊南大街 备案号:冀ICP备2022013871号
 
Baidu
map