全球气候金融市场分布广泛,碳金融产品和工具伴随金融创新发展和传统金融继承种类多样化。主要包括碳信贷、碳债券、碳基金、碳回购、碳互换、碳期货期权、碳远期、碳保险、碳理财、碳币、碳结构性产品等。
碳基金指的是定位于碳市场,从事碳资产开发、管理及交易的投资基金,或者通过在碳市场投机交易来帮你赚钱的基金。就如现在的买证券基金一样,基金管理者去操作这笔资金在碳市场寻找商机,投资者就坐等收益(当然也可能亏损)。网上查询提到我国首支政府部门备案的碳基金为在湖北碳排放权交易中心诞生的,由诺安基金子公司诺安资产管理有限公司对外发行,华能碳资产经营有限公司为基金投资顾问的规模3000万元的资管计划。
碳信托其实和碳基金可以等同先来理解,只是信托是不是听起来更加安全一点,这么理解也是对的。碳信托就可以当做是风险更小一些的碳基金就是了,他们在投放标的及风险把控方面比基金风险更小一些。网上查询提到上海宝碳新能源环保科技有限公司与爱建信托成立了国内最早的碳信托产品,用于投资CCER的3000万的信托计划。
碳排放交易,是运用市场经济来促进环境保护的重要机制,允许企业在碳排放交易规定的排放总量不突破的前提下,可以用这些减少的碳排放量,使用或交易企业内部以及国内外的能源。
碳排放权交易起源于2005年生效的《议定书》,其制度以国际法的方式固定了。按照规定,协议国在一定的时间内要完成一定的碳排放减排指标,每个国家再把减排指标下分给自己国家的企业。一般企业在决定减排方法时,需要按照分配的配额数量和成本,比较自己减排的边际成本与购买配额的成本。有的企业选择卖出配额,有的企业选择买人,从而就有了交易。
根据国际碳行动伙伴组织(ICAP) 报告, 截至2020年末,正在运行的碳排放交易体系有21个, 覆盖的碳排放约占全球排放总量的18%, 覆盖区域的GDP约占全球的42%,覆盖人口约占全世界人口的1/6。

全球碳排放交易市场一览
注:蓝色表示正在实施,绿色表示计划实施,浅绿色表示正在考虑。
其中中国已于2021年1月启动全国碳排放市场

碳市场的全球扩展

全球主要碳交易所和碳金融工具
碳指数
碳指数可以反映碳市场的供求状况和价格信息,为投资者了解市场动态提供投资参考。可以依据一级和二级碳市场量价信息,实时公布交易量和交易价格指数。简单理解为和股票中的上证指数、创业板指数等一样的碳市场的一个指数即可。网上查询提到我国首个碳指数为上海置信碳资产管理有限公司开发维护的反映碳市场走势的统计指数,在上海能源交易所发布,每个交易日结束后,根据当日各碳市成交均价计算得出置信碳指数。其实我们私下来看也简单,就是选取标的,对标的物的量价进行指数化处理,按时更新而已,只是需要一个官方的平台背书才更有指导性。有了指数,指数就可以成为交易的标的,就又回到了刚才提到的交易工具范畴。
气候信贷市场通过信贷等方式,实现资金在供需者之间的调剂。应对气候变化需要世界经济的发展模式从“高碳”向“低碳”转型,发展低碳能源产业等朝阳产业,需要巨额资金的投入,而信贷市场在社会经济活动中则起着集聚巨额资金、调剂资金余缺、优化资源配置和产业结构、提高经济效益的重要作用。


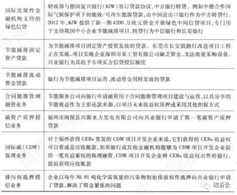
国内外银行部分气候融资信贷产品
低碳理财产品是指将低碳理念融合到理财产品中所形成的新型理财产品。目前主要的低碳理财产品,其低碳性一般通过如下几方面体现:与证券交易所上市的环保概念股票挂钩,与气候交易所的二氧化碳排放权期货合约挂钩,与世界级权威机构的水资源、可再生能源、气候变化等环保指数挂钩。中国低碳理财产品已经有多家银行发行了相关产品,对发展低碳经济具有重大的作用。
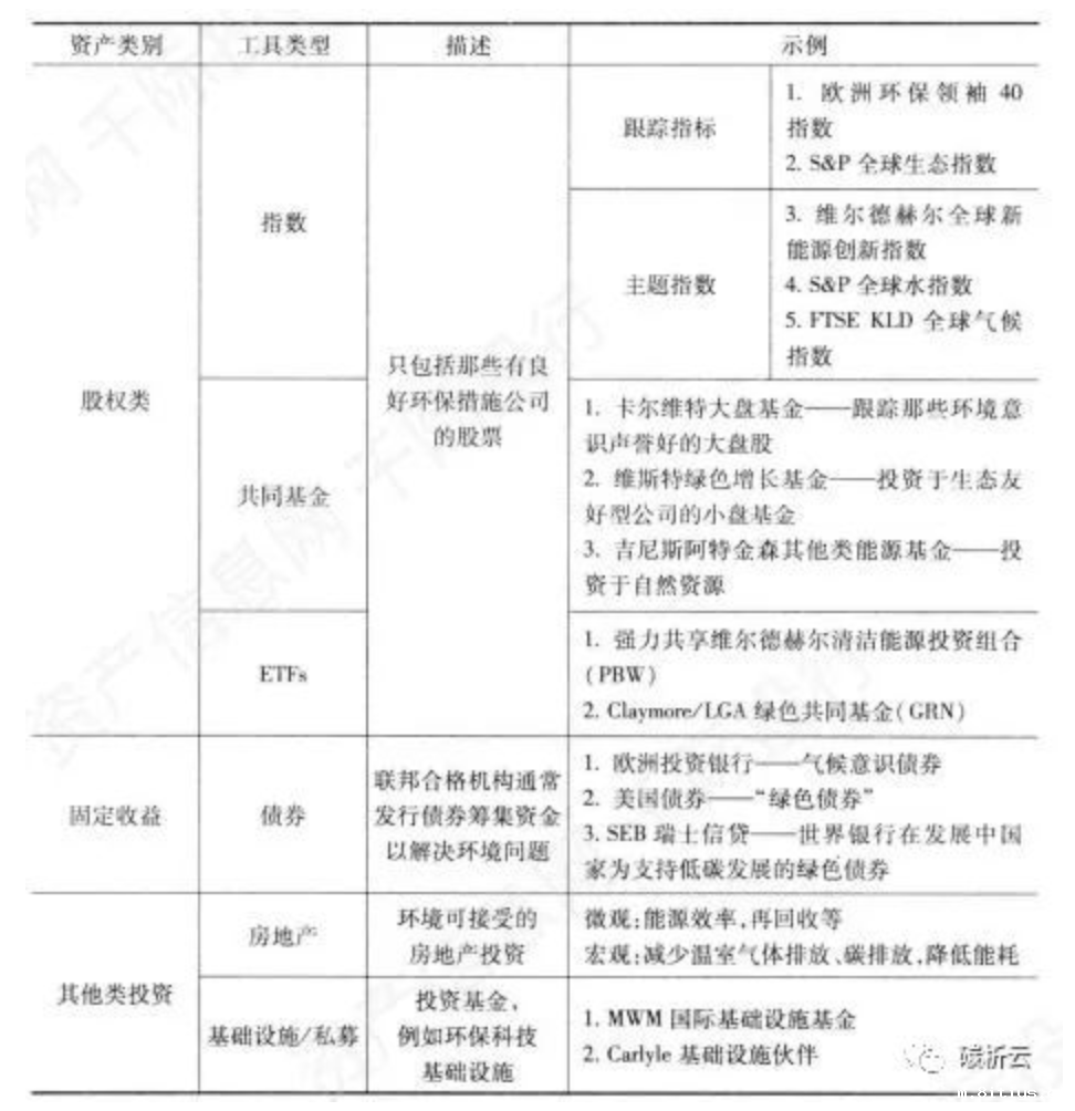
证券市场在应对气候变化、碳中和和碳达峰做了很多创新和尝试,主要有证券市场气候主题指数、气候基金和ETF、气候绿色债券、绿色房地产REITs、绿色基础设施基金等。

证券市场的部分气候金融产品
碳保险指通过与保险公司合作,对重点排放企业新投入的减排设备提供减排保险,或者对CCER项目买卖双方的CCER产生量提供保险。网上查询提到全国首个碳保险产品设计方案由湖北碳交中心与平安保险湖北分公司出台,华新水泥股份有限公司与平安保险湖北分公司达成保险事宜,保险公司将为华新水泥投入新设备后的减排量进行保底,一旦超过排放配额,将给予赔偿。

气候保险工具
碳期货
碳期货是以碳买卖市场的交易经验为基础,应对市场风险而衍生的碳期货商品,标的物为二氧化碳排放量。碳金融衍生产品,对碳金融和低碳经济的发展具有重要作用。
目前碳期货的品种主要有欧盟排放交易体系定期合约,联合国CDM体系定期合约,美国定期合约以及新西兰定期合约。除此之外,碳排放的衍生品还有多种合成远期合约。

碳远期合约价格

碳债券目前一般指企业为筹措低碳项目建设或维护资金向投资者发行的与碳资产(CCER)及其收益相关联的绿色债券。网上查询提到我国首单碳债券为2014年浦发银行主承销的10亿元中广核风电有限公司附加碳收益中期票据,又称为“碳债券”,该碳债券利率由固定利率与浮动利率两部分组成,其中浮动利率部分与发行人下属5家风电项目公司在债券存续期内实现的碳减排量(CCER)交易收益正向关联。这种关联如果在一个活跃的CCER市场是有意义的,对于目前的一潭死水而言,实在是画蛇添足了,应该没有人愿意花费这个时间精力去研究这个碳债券关联标的的浮动多少。
碳期权交易是一种买卖碳期权合约权利的交易。碳期权的买方在支付权利金后便取得履行或不履行买卖期权合约的选择权,而不必承担义务;碳期权的卖方在收取买方的期权金之后,在期权合约规定的特定时间内,只要期权买方要求执行期权,期权卖方必须按照事先确定的执行价格向买方买进或卖出一定数量的碳期货合约。卖出期权合约的一方称期权卖方,卖出期权未平仓者称为期权空头;买人期权合约的一方称期权买方,买人期权未平仓者称为期权多头。

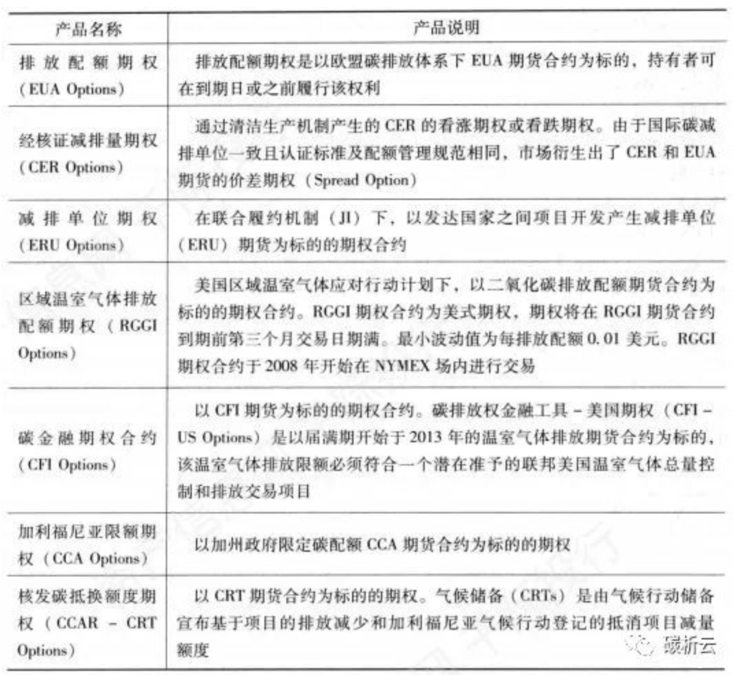
部分碳期权产品
碳币
碳币(Carbon Emission Trade Coin)简称CT,于2014年3月6日发布。是一款基于vertcoin算法改进,可以更加有效地防止自动矿池和ASIC专用矿机带来的伤害的虚拟币,更新的算法,更加公平的采集和贸易环境,将会开拓更加广阔的应用市场。开发团队专注于将虚拟币与环保公益相结合,让更多的虚拟币玩家接触环保公益,让更多的企业、个人能够更加便捷地参与环保公益。利用虚拟币的独特优势弥补碳排放交易所的缺点,更加利于公益团体的宣传、集资、交流。
碳币是世界金融的新主力,它的发行理念是创造一种低碳环保的全球性应用币,碳排放交易是全球面临的共同问题, 京都议定书引入了减少温室气体(主要是二氧化碳)的排放量,这意味著碳排放交易是可以通过商品销售一样的进行交易。在低碳经济成为各国经济增长目标模式的未来,新的能源崛起将超越以往的单一能源主导的旧模式,而代之以一系列以低碳为特征的新能源组合,和新能源利用模式的协同崛起。由于在全球没有一个大众联网性质的碳排放交易所,因此利用虚拟币的全球流通性这一特点,以碳排放贸易为主题的CT碳币诞生。
碳资产质押指企业以自有的碳排放配额或CCER为质押担保,将质押标的过户转移给银行,向银行获取质押贷款的融资方式,到期企业还本付息,那么这个质押标的就还还给质押方,如果到期不能还本付息,那这个质押标的就可以由银行处置。网上查询提到我国首笔碳配额质押贷款为湖北宜化集团2014年与兴业银行武汉分行达成的4000万元质押贷款,该笔业务单纯以国内碳排放权配额作为质押担保,无其他抵押担保条件。网上说我国首单CCER质押贷款为上海银行提供给上海宝碳新能源环保科技有限公司的数十万吨CCER质押500万元质押贷款业务。
碳资产抵押和质押的区别和传统意义上的质押抵押区别一样。区别就是,抵押的标的在抵押人企业账户上,如果真出了问题,后期银行追溯坏账处理起来比质押稍微麻烦一些吧,毕竟充当抵押物的配额或CCER资产不在银行账户上。
碳资产质押和抵押对于后市启动的全国电力碳市场来说,笔者觉得还是有积极意义的,特别是一些周转困难的小电厂,自备电厂。账上有了一笔可质押/抵押的碳资产,这对于有贷款需求的来说,简直雪中送炭。只是这个周期太短,国家今年发的,明年就要再交回去,最多临时周转个一年,但笔者相信还是有其市场空间的。
除前面提到碳金融产品外,目前国际碳市场还有如下几个方面的运作方式:CERS收益权质押贷款,具有良好CDM项目开发潜质和信用记录的企业以CERS收益权作为质押向银行申请贷款;碳资产证券化,资产证券化是将缺乏流动性的资产,转换为在金融市场上可以自由买卖的证券的行为,使其更具有流动性;碳担保和碳保函,主要为应对碳金融项目的较大资金需求量和规避未来发展前景的高度不确定性;碳拍卖,即拍卖二氧化碳排放权,Blue Next和Citi于2010年1月8日首次推出基于EUR的碳拍卖业务。
行业发展和驱动因子
碳金融市场可以体现碳排放权的稀缺性和价值,通过碳定价为遏制气候变化提供有效的激励机制。碳金融市场的持续健康发展,主要取决于政策、经济和环境三个方面的驱动因素:
(1) 政策因素
政策是决定碳金融市场持续健康发展的首要因素。
a. 行业政策影响供需关系。行业政策是碳金融市场发展的基础,政府对ETS覆盖范围、控排门槛、配额分配方式及相关标准的规定和调整,不但直接决定着控排主体的范围,更直接影响着碳市场的供需关系及市场参与者的预期。
b. 金融政策决定市场规模与效率。EU ETS的发展历程表明,碳金融产品尤其是碳期货的推出与否,直接决定着碳金融市场的发展规模,在交易规模方面碳期货是碳现货的30倍,这种规模放大效应是无与伦比的。此外,各种碳交易工具与碳融资工具的推出,也会直接提升碳金融市场的流动性和风险管理水平,同时提高市场的价格发现能力。
(2) 经济因素
一个经济体的规模、发展阶段和景气程度,也会对碳金融市场产生深刻影响。
(3) 环境因素
a. 宏观层面:长时间、大范围持续的环境问题,比如气候变化和雾霾等,都会迫使政府和公众正视环境问题的严峻性,并且倒逼企业采取节能减排行动,这些都会为碳金融市场的发展营造更有利的社会氛围。
b. 微观层面:极端天气事件等环境因素,也会直接影响市场参与者的日常决策和行为,从而影响可再生能源项目的减排量,进而影响碳市场的供求关系和碳价。
关于碳排放交易市场,还存在以下风险:
(1) 国内碳排放权市场建设推进速度不及预期,自愿减排市场重启时间不及预期;
(2) 配额宽松风险:碳配额分配量过于宽松,对于企业不能形成有效约束,从而导致市场对CCER(国家核证自愿减排量)缺乏有效需求;
(3) CCER过量风险:自愿减排项目核准速度过快, 导致CCER供给过剩。
文章来源:碳中和委员会
免责声明:所载内容来源互联网,微信公众号等公开渠道,我们对文中观点保持中立,仅供参考,交流之目的。
转载的稿件版权归原作者和机构所有,如有侵权,请联系我们删除。