1、典型案例:深圳国际低碳城
经验借鉴:清晰的战略定位、完善的规划体系、绿色招商导向;通过补贴、贴息、奖励、股权投资等多种方式支持低碳项目。
作为中欧可持续城镇化合作旗舰项目,深圳国际低碳城努力打造国家低碳发展的综合实验区,战略定位清晰, 形成了完整的规划体系和明确的招商方向;深圳国际低碳城从开发建设以来,多项低碳工程项目得到政府部门的资金支持,奖励方式多种多样;设以“海绵城市”为理念,作为绿色低碳技术应用示范平台,园区内建筑全部采用绿色建筑三星级标准。

2、典型案例:上海虹桥商务区
经验借鉴:提出绿色低碳建设和管理的目标、策略和标准要求; 覆盖全区域的多位一体低碳能效运行管理信息系统 。
上海虹桥商务区是上海市低碳化发展的实践区,力求将“大虹桥”建成上海首个低碳商务社区,虹桥商务区低碳能效运行监测信息平台构建了一套覆盖全区域的集数据采集、传输、汇总、储存、综合利用和形象展示于一体的低碳能效运行管理信息系统 ,为鼓励虹桥商务区“低碳”发展,上海市人民政府出台了多项惠及绿色产业、项目的优惠政策。

3、典型案例:苏州工业园区
经验借鉴:低碳规划体系与低碳服务体系建设、绿色土地出让模式,出台低碳社区评价指标、制定《苏州工业园区绿色建筑评奖办法》。
苏州工业园区高度重视能源节约、低碳工业、生态文明和绿色发展的先行先试工作,其低碳管理制度主要包 括低碳规划布局、绿色土地出让、低碳服务体系和绿色招商四部分。为推动园区内绿色建筑的发展,苏州工业园区参照国家《绿色建筑评价标准》,制定了《苏州工业园区绿色建筑评奖办法》。

4、典型案例:衢州碳账户
经验借鉴:工业、农业、个人等六大领域碳账户体系建设、绿色金融配套机制,制定六大领域碳账户建设及碳排放量的核算和评价标准。
2021年以来,衢州市依托能源大数据中心“绿能码”数据,探索建立企业碳账户和低碳评价标准,与衢州市绿色金融信用信息平台共享数据,对企业配套差别化的财政金融政策和绿色金融服务,激励传统企业绿色改造转型,运用大数据、云计算、人工智能等科技手段,依托衢州市绿色金融服务信用信息平台(衢融通),开发了工业、农业和个人三个碳账户管理系统,实现了职能部门和金融机构数据打通。

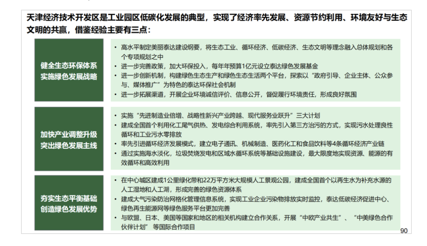
5、典型案例:天津经济技术开发区
经验借鉴:推动产业与基础设施生态化发展,采用循环经济发展模式, 低碳环保技术应用、绿色发展战略指导、绿色服务平台建设。
围绕九大产业,天津经开区形成了以企业类型多样化、产品链接关系紧密、资源闭合流动、资源能源高效利用为特征的生态工业雏形;致力于资源能源集约化供给的运行模式,通过减量、过程再用、末端资源化等措施促进基础 设施生态化建设,天津经济技术开发区是工业园区低碳化发展的典型,实现了经济率先发展、资源节约利用、环境友好与生态文明的共赢。

6、典型案例:天津南港工业区
经验借鉴:通过能源梯次利用、重点领域节能进行高碳产业低碳化改造,调整能源结构、引进低碳项目、进行人才与技术储备。
南港工业区结合园区特点,积极推进冷能梯级利用和重点领域节能,实现高碳产业的低碳化发展。南港工业区坚持招商引资与双碳目标相结合,将产业链安全与“双碳”目标相结合,优先引入有利于落实 “双碳”目标的“低碳”项目,引进高校院所以增强创新能力,并依托现有规模与多元场景优势,为实现“双碳”目标进行人才 储备、技术储备,形成产业链与生态圈的双向互动。

来源:双碳战略研究小组公众号
免责声明:所载内容来源互联网,微信公众号等公开渠道,我们对文中观点保持中立,仅供参考,交流之目的。
转载的稿件版权归原作者和机构所有,如有侵权,请联系我们删除