实现“碳达峰、碳中和”目标意味着中国将进行一场广泛而深刻的经济社会系统性变革,要求中国碳排放量在达到峰值后持续下降[1]。碳汇是生态系统服务功能中气候调节功能(固碳释氧)的一种,是一类公共物品,也是森林等生态系统提供的重要生态产品之一,增强生态系统碳汇功能也有助于污染物减排和生态环境保护修复,是实现双碳目标、践行“绿水青山就是金山银山”理论和建设美丽中国的重要手段。2021年4月,中共中央办公厅、国务院办公厅印发的《关于建立健全生态产品价值实现机制的意见》提出探索碳汇权益交易试点。2021年10月24日发布的《国务院关于印发2030年前碳达峰行动方案的通知》部署碳汇能力巩固提升行动,明确要求建立健全能够体现碳汇价值的生态保护补偿机制,研究制定碳汇项目参与全国碳排放权交易相关规则。本研究以碳汇产品为出发点,厘清碳汇产品价值实现的概念与内涵,构建碳汇产品价值实现机制体系,建立若干碳汇产品价值实现路径,提出促进中国碳汇产品价值实现的政策建议,以期为中国碳汇产品和生态产品价值实现的改革完善提供决策依据。
1 对碳汇产品价值实现的理解
1.1 碳汇产品价值实现的概念与内涵
碳汇是指通过植树造林、植被恢复、生态系统管理等措施,吸收和储存大气中CO2,从而减少温室气体在大气中浓度的过程。碳汇产品是指通过一套经国家认可的核算、监测、管理方法学,将森林、草原、湿地、农田、海洋等不同生态系统碳汇开发为可备案可管理的碳汇产品,以备后续的碳市场、碳金融等一系列价值实现机制。目前方法学成熟、纳入中国经核证的碳减排量(Chinese Certified Emission Reduction,CCER) 抵消机制的碳汇产品主要有造林碳汇、森林经营碳汇、竹子造林碳汇、竹林经营碳汇和可持续草地管理碳汇等。亟需开发湿地碳汇、农田碳汇、草原碳汇和海洋碳汇,以及其他类型森林碳汇等碳汇产品。碳汇产品价值实现是通过市场交易或政策手段等将碳汇生产开发系统的社会效益或社会成本转化为私人效益或私人成本,是解决市场失灵、保护生态系统的重要手段。碳汇产品价值实现机制主要包括调查监测、开发转化、经营开发、价值实现保障、价值实现推进等转换机制,实现路径则包括碳汇产品交易、抵押、补偿等,促进碳汇产品转换为经济收益。由于碳汇产品是一种特殊的公共物品,为减少“搭便车”行为和解决市场失灵问题,实现资源的有效配置,需要市场和政府共同发挥作用,建立有效的碳汇产品价值实现机制,搭建高效的碳汇产品价值实现路径。
碳汇产品主要有以下特征,这是实施碳汇产品价值实现的关键所在。(1)稀缺性。并不是所有的碳汇均能开发为碳汇产品,只有符合相关方法学的经过科学核算、严密监测、高效管理后的碳汇才能开发为碳汇产品,必然导致碳汇产品的稀缺。(2)整体性。碳汇产品来源于良好生态系统的固碳能力,而生态系统的各种资源要素相互联系、相互制约,才能共同产出碳汇及其产品,所以碳汇产品是良好生态系统的整体性产出。(3)地域性。生态系统的类型丰富多样,生态系统的分布无论在数量还是质量上都存在明显的地域差异,碳汇产品与生态系统一般具有地域正相关性。(4)成本性。将碳汇开发为碳汇产品,需要经过一套严格的经国家认可的核算、监测、管理方法学,因此在开发管理过程中要付出一定成本才能将碳汇开发为碳汇产品。
1.2 碳汇产品价值实现机制
基于生态产品价值实现机制的实践进展,提出碳汇产品价值实现机制包括调查监测、开发转化、经营开发、价值实现保障、价值实现推进等机制。(1)碳汇产品调查监测机制。是通过各类技术手段,对碳汇及其碳汇产品开展基础信息的调查和监测,摸清楚各类碳汇分布、数量、质量等底数,建立各地区碳汇产品目录清单。(2)碳汇产品开发转化机制。是通过碳汇产品开发的方法学,实现将碳汇开发为碳汇产品的定量评估,量化各地区碳汇产品数量,刻画碳汇产品分布特征。(3)经营开发机制。是通过不同类型的价值实现路径,对碳汇产品进行全方位多角度的经营开发,将碳汇产品转化为经济效益。(4)价值实现保障机制。是通过考核、资金投入、税费优惠、绿色金融支持等各类手段,建立全面的保障体系,促进碳汇产品价值实现。(5)价值实现推进机制。是从组织领导、试点示范、智力支撑、督促落实等方面,建立有利于推进碳汇产品价值实现的机制。
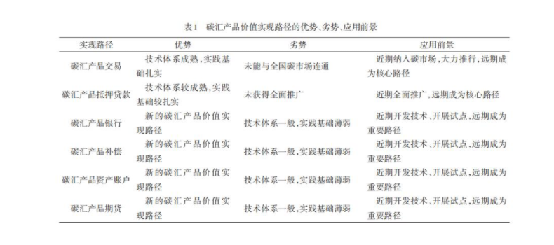
1.3 碳汇产品价值实现路径
碳汇产品价值实现路径解决的是碳汇产品如何实现价值转换的问题。结合生态产品价值实现的研究成果和实践进展,本研究提出碳汇产品交易、碳汇产品抵押贷款、碳汇产品银行、碳汇产品补偿、碳汇产品资产账户、碳汇产品期货等价值实现路径。
碳汇产品交易是由企业A和企业B根据碳汇价格和自身碳汇需求,经过问询、成交、交割、履约等环节实现碳汇产品所有权转移的过程,见图1。

碳汇产品抵押贷款是由第三方机构对企业的碳汇产品进行合理估值,再由银行进行风险评估、批准、发放贷款的过程,见图2。

碳汇产品银行是指企业和个人将碳汇产品存入银行,赚取相应碳汇产品利息,可以积少成多地取出;银行将收储的碳汇产品以借贷、存款、理财等形式发还给企业和个人的过程,见图3。

碳汇产品补偿是指由政府与企业、部门A企业与部门B企业协商确定碳汇产品补偿标准,经过执行、验收、调整等环节,实现碳汇产品与经济收益挂钩的过程,见图4。

碳汇产品资产账户是由企业和个人在政府或第三方机构开设的碳汇产品资产管理机构中,进行开户、存入、积攒、使用等环节,以实现碳汇产品保值增值并收获经济效益的过程,见图5。

碳汇产品期货是指企业和个人在期货交易所中根据碳汇产品价格及其价格发展趋势,买入碳汇产品,通过结算、卖出、交割等环节,实现碳汇产品期货收益的过程,见图6。

2 碳汇产品价值实现面临的关键问题
当前碳汇产品价值实现多集中在碳汇产品的交易、抵押贷款等经济效益转化方面[2-3],虽然有碳监测、碳核算、碳金融、碳债券等方面的探索,但总体上看,依然面临着碳汇产品价值实现机制不顺畅、实现路径不完善等问题[4-6]。
从碳汇产品价值实现机制来看,在碳汇产品调查监测、开发转化、经营开发、价值实现保障、价值实现推进等机制建设方面依然存在着不足,未建立起系统、高效的碳汇产品价值实现机制[7-9]。(1)碳汇调查监测技术方法体系不完善。中国长期开展生态系统调查监测体系和能力建设,已具备较扎实的数据基础和技术能力。但针对生态系统不同类型碳汇监测对象,依然无法做到精准科学快速,亟需大力加强研究生态系统分区分类碳汇监测、碳汇监测标准、技术和模型、碳汇监测核算体系等[10]。(2)碳汇产品开发转化方法不够。2013年起,国家发展改革委先后备案并发布了《碳汇造林项目方法学》《森林经营碳汇项目方法学》《竹子造林碳汇项目方法学》《竹林经营碳汇项目方法学》《可持续草地管理温室气体减排计量与监测方法学》《保护性耕作减排增汇项目方法学》6个方法[2,11],但某些碳汇开发方法已发布近10年,其相关方法和模型参数需要进一步更新完善,同时全国可供开发的森林、草原、湿地、农田等类型碳汇数量较大,目前仅有少量林业类碳汇开发为碳汇产品,大部分森林碳汇以及全部草原、湿地、耕地、海洋碳汇未能实现大规模开发为碳汇产品,依然缺少草原、湿地、海洋、岩溶等不同类型或同一类型不同方面的相关碳汇产品开发方法[2,3,11]。(3)碳汇产品经营开发路径较少。当前碳汇产品价值实现多集中在碳汇产品交易、抵押贷款等,虽然有碳普惠、碳金融、碳债券等路径尝试,但经营开发路径依然较少,亟需加大将碳汇产品与其他领域融合,力争探索出更多更成熟的碳汇产品价值实现路径[12]。(4)碳汇产品价值实现保障力度不足。当前针对碳汇产品的资金投入力度、税费优惠力度、绿色金融支持力度尚不能满足需求,未开展类似碳汇产品价值实现的试点示范,亟需加大相关方面的保障力度[2]。
从碳汇产品价值实现路径来看,中国尚未建立起市场化、高效率、规模化的碳汇产品价值实现路径,在碳汇产品银行、碳汇产品补偿、碳汇产品期货、碳汇产品资产账户等实现路径方面尚在开展探索。(1)碳汇产品交易量少。我国碳汇产品项目类型单一,市场份额偏低,超过70%的国家核证自愿减排量(CCER)碳汇项目是造林、再造林项目,其项目数量和减排量占比不到1%,而海洋、耕地、草地、湿地等碳汇类型尚未进入市场交易之中[2]。截至2020年5月,全国共审定CCER项目2856个,其中碳汇项目95个,占项目总数的3.3%;备案项目1047个,预计年减排13957万吨,其中碳汇项目15个,预计减排量254万吨,项目数量和减排量占比分别是1.4%和1.8%[11]。(2)一些地方探索碳汇产品抵押贷款。2016年7月,大兴安岭农村商业银行向大兴安岭地区图强林业局发放了首笔额度为1000万元的林业碳汇质押贷款。尤其是2021年3月以来,兴业银行、浦东发展银行、浙江洞头农商银行等银行机构纷纷加速探索,分别发放林业碳汇、湿地碳汇、海洋碳汇质押贷款。但并未形成规范统一的碳汇产品抵押贷款模式、标准和工作体系。(3)碳汇产品价值实现路径不健全。碳汇产品银行、碳汇产品补偿、碳汇产品资产账户、碳汇产品期货等基本上处于研究探索阶段,积极研究探索将各种经济效益转化方法和理念融入碳汇产品价值实现中[13-16],提出了系列碳汇产品价值实现的新方法、新理念,但并未探索落地,未达到拓宽生态产品价值实现路径之目的。

3 推动碳汇产品价值实现的重点方向
3.1 积极推动碳汇产品纳入碳市场
一是推动碳汇产品纳入国家统一的碳市场。通过碳汇产品开发制度创新推动有减排需求的地区到碳汇市场购买碳汇指标,保障有碳汇指标的地区可以通过交易市场卖出相应的指标,实现森林碳汇功能与碳减排的融合。积极探索设计草原、湿地、农田、海洋等不同类型碳汇产品项目参与全国碳排放权交易体系。二是制定出台碳汇产品交易发展规划。按照国家碳汇产品标准和碳市场交易标准体系,制定我国各类碳汇产品开发体系,测算设定、动态更新我国碳汇产品总量及指标体系。鼓励各地区开发核证自愿减排(CCER)项目,做好各地区碳汇产品交易项目库的储备工作。三是做好各地区碳汇产品交易试点的技术指导。研究制定碳汇产品参与市场交易指引,引导各地区按照国家提供的各项碳交易产品指标、方法学来设计、开发核证自愿减排量(CCER)项目,进驻碳市场进行交易。
3.2 开展碳汇产品价值实现的市场机制创新
一是鼓励地方开展碳汇产品抵押贷款试点示范。出台国家碳汇产品抵押贷款管理办法,科学定量评估各地区碳汇产品潜力和碳汇产品抵押融资潜力,合理设计森林、草原、湿地、农田、海洋等不同类型碳汇产品抵押贷款的核算-贷款调查-审查-审批-风险控制的流程环节,充分实现碳汇产品抵押贷款保障措施,强化碳汇产品的产权管理,规范碳汇产品的评估监测工作,实现碳汇产品抵押贷款的风险管理工作,完善碳汇产品抵押贷款的配套措施,促进金融机构碳汇信贷产品创新,引导社会资本介入碳汇产品开发与交易。二是积极探索碳汇产品银行。出台国家碳汇产品银行管理办法,鼓励地方设置碳汇产品银行,科学评估碳汇产品银行潜力,制订完善的碳汇产品银行运行机制,合理设计存入、利息、借贷等流程环节,充分实现碳汇产品银行保障措施,强化银行对碳汇产品的产权管理,规范碳汇产品银行的评估监测工作,加强银行对碳汇产品的风险管理工作,完善碳汇产品银行的配套措施,加强金融机构和监管机构对碳汇产品银行的业务指导,积极鼓励企业和个人将碳汇产品存入银行,严格管控碳汇产品银行对碳汇产品的再开发工作。三是鼓励探索建立碳汇产品资产账户。研究出台国家碳汇产品资产账户管理办法,制订科学完善的碳汇产品资产账户运行管理机制,鼓励各地区积极开展碳汇产品资产账户试点示范,鼓励企业、公益团体、个人积极参与,采用数字化、“互联网+”等方法,合理设计碳汇产品资产存入、利息、奖励等流程环节,科学设计碳汇资产的资产类型、利息范围等,完善碳汇产品资产的价值实现方式,将碳汇产品资产交易与商业活动、公益活动有机结合,逐步建立起覆盖公众和企业的“碳汇资产账户”和“碳汇信用账户”,营造公众可参与、生态得保护、企业得利益的碳汇产品发展格局。四是开展碳汇产品生态补偿试点。鼓励地方开展碳汇产品生态补偿试点示范,可在省级范围内,以各地市的碳汇产品产出量为考核基准,以各省分配给各地市的专项碳汇财政补贴为激励,以生态环境税费制度、生态补偿基金为辅助手段,打通不同地市、不同部门之间的生态补偿壁垒。
3.3 完善碳汇产品开发方法体系
一是丰富森林碳汇产品方法。不同类型森林管理方式,也可增加碳固定量和减少碳释放量,比如通过造林、退化生态系统恢复、建立农林复合系统、加强森林可持续管理等措施,可增强陆地碳吸收量;通过减少毁林、改进采伐作业措施、提高木材利用效率以及有效的控制森林灾害,可减少陆地碳排放量。在我国林业碳汇项目方法学的基础上,结合土地使用、土地使用的变化和加快林业发展的有关政策规定,可将森林碳汇项目种类进一步细分为造林项目、再造林项目、减少毁林和森林退化的排放项目以及森林管理项目,进一步丰富森林碳汇产品方法学,扩大开发森林碳汇产品类型和数量。二是研究开发草地、湿地、农田、海洋等代表性碳汇产品开发方法学,探索草地、湿地、农田、海洋等碳汇项目运营模式。
3.4 健全碳汇调查监测技术方法
增强森林资源调查监测评价数据采集和分析评价能力,建立健全草原生态基本状况和监测评价体系,有序开展林草碳汇监测、陆地生态系统碳监测、海洋生态系统碳监测等专项评价监测。构建国家湿地生态监测体系,建立重要湿地监测体系。构建森林、草原、湿地、农田、海洋碳汇监测管理机制,开展森林、湿地、草原、农田、海洋等各类碳库全覆盖专项监测和动态监测,建立森林、草原、湿地、农田、海洋碳汇计量体系,建立碳储量动态数据库,开展碳库特征与碳储量测绘技术研究,研究碳时空变化格局和碳储量变化趋势,全面客观反映生态系统碳储量和碳汇量现状、分布及变化情况。加强计量监测机构能力建设,强化装备配备、人才培养、技术培训和平台建设,提升支撑能力。提高碳汇监测与评价能力,对生态碳汇现状空间分布格局、动态变化规律及其驱动机制开展调查监测。
3.5 加强碳汇产品发展的保障能力建设
一是加强碳汇发展关键技术研究。开展森林碳储量与碳汇潜力研究,探索碳汇增长的经营方法和模式。建立科学的评价指标体系,开展草原、湿地碳汇功能评价与增汇潜力预测研究。建立农林复合碳汇生态系统,加强农林复合生态系统可持续吸收碳储存量的研究,增强陆地碳汇吸收量。构建海洋生态系统碳汇增长模式,建立海洋碳汇开发试点工程,研究碳汇海洋生物养殖技术和碳汇海洋经营技术等。二是加强生态保护修复绩效监管。落实生态环境保护督察制度,加强对省级党委政府的生态保护修复履责情况、开发建设活动生态环境影响监管情况监督。以生态保护红线和自然保护地为重点,开展生态保护红线生态破坏监管试点,持续推进“绿盾”自然保护地强化监督专项行动,依法加大生态破坏问题监督和查处力度。利用月度高分辨卫星影像和地理信息数据,对生态保护修复工作实行“天上看、网上管、地上查”。通过国家、省二级管理平台,对全国生态保护修复情况进行信息化调度及监管。三是强化碳汇产品信息化管理。依托“三线三区”划定成果与国土空间规划数据平台,结合生态保护修复大数据管理,构建碳汇智慧管理系统,提供碳汇增汇工程信息汇集、监测预警、绩效评价、智能辅助、信息共享等核心功能模块,建立相关部门与行业数据共享机制,推进各类数据共建共享。对重点区域生态保护和修复以及自然保护地建设重大工程实施动态监测。
4 结论
在中国实现碳达峰碳中和目标进程中,在“绿水青山就是金山银山”理论实践中,碳汇都是其中的重要一环,碳汇产品价值实现均能发挥重要作用,建立起碳汇产品价值实现机制与路径十分重要。相关研究[17-20]表明,经过能源体系调整、行业部门努力,最终仍将有10-20亿吨左右的CO2无法削减,亟需碳汇等负碳技术来中和这些无法减排掉的碳排放量。当前,碳汇产品价值实现机制并未建立完全,也仅有碳汇产品交易、碳汇产品抵押贷款相对较为成熟的价值实现路径。碳汇产品价值实现存在着碳汇产品价值实现机制不顺畅、实现路径不完善等问题。为了更好推动碳汇产品价值实现、促进碳中和目标实现,需要理顺相关体制机制,进一步扩大碳汇产品价值实现的路径实践,探索形成多样化的碳汇产品价值实现路径。中国未来的碳汇产品价值实现机制与路径既是一个复杂的科学问题,又是一个涉及全局的经济社会长期发展和社会实践问题,本文只是提出了碳汇产品价值实现机制与路径的一些初步思考与建议,更多的科学问题和管理问题需要在实践探索中予以解决。
参考文献(References)
[1]王金南, 蔡博峰. 打好碳达峰碳中和这场硬仗[J].求是, 2022(10): 42-47.
[2]范振林, 宋猛, 刘智超. 发展生态碳汇市场助推实现“碳中和”[J]. 中国国土资源经济, 2021, 34(12): 12-21, 69.
[3]冯丹娃, 曹玉昆. "双碳"战略目标视域下我国林业经济的转型发展[J]. 求是学刊, 2021, 48(6): 91-100.
[4] 王金南, 王夏晖. 推动生态产品价值实现是践行“两山”理念的时代任务与优先行动[J]. 环境保护, 2020, 48(14): 9-13.
[5]董战峰, 周佳, 毕粉粉, 等. 应对气候变化与生态环境保护协同政策研究[J]. 中国环境管理, 2021, 13(1): 25-34.
[6]董战峰, 葛察忠, 毕粉粉, 等. 碳达峰政策体系建设的思路与重点任务[J]. 中国环境管理, 2021, 13(6): 106-112.
[7]廖茂林, 潘家华, 孙博文. 生态产品的内涵辨析及价值实现路径[J]. 经济体制改革, 2021(01): 12-18.
[8]洪睿晨, 崔莹. 碳交易市场促进生态产品价值实现的路径及建议[J]. 可持续发展经济导刊, 2021(5): 34-36.
[9]中共中央办公厅国务院办公厅印发《关于建立健全生态产品价值实现机制的意见》[EB/OL]. [2021-04-26]. /2021-04/26/c_1127378716.htm.
[10]陈善荣, 陈传忠, 文小明, 等. “十四五”生态环境监测发展的总体思路与重点内容[J]. 环境保护, 2022, 50(增刊2): 12-16.
[11]牛玲. 碳汇生态产品价值的市场化实现路径[J]. 宏观经济管理, 2020(12): 37-42, 62.
[12]张兴, 姚震. 新时代自然资源生态产品价值实现机制[J]. 中国国土资源经济, 2020, 33(1): 62-69.
[13]刘伯恩. 生态产品价值实现机制的内涵、分类与制度框架[J]. 环境保护, 2020, 48(13): 49-52.
[14]中国人民银行呼和浩特中心支行联合课题组, 白莹, 尹雪娜. 草原碳汇经济与金融支持路径[J]. 中国金融, 2022(1): 29-30.
[15]秦国伟, 田明华. “双碳”目标下林业碳汇的发展机遇及实施路径[J]. 行政管理改革, 2022(1): 45-54.
[16]刘伯恩, 宋猛. 碳汇生态产品基本构架及其价值实现[J]. 中国国土资源经济, 2022, 35(4): 4-11.
[17]于贵瑞,郝天象,朱剑兴.中国碳达峰、碳中和行动方略之探讨[J].中国科学院院刊,2022,37(04):423-434.
[18]庄贵阳,窦晓铭,魏鸣昕.碳达峰碳中和的学理阐释与路径分析[J].兰州大学学报(社会科学版),2022,50(01):57-68.
[19]余碧莹,赵光普,安润颖,等.碳中和目标下中国碳排放路径研究[J].北京理工大学学报(社会科学版),2021,23(02):17-24.
[20]魏一鸣,余碧莹,唐葆君,等.中国碳达峰碳中和时间表与路线图研究[J/OL].北京理工大学学报(社会科学版):1-20[2022-06-16].DOI:10.15918/j.jbitss1009-3370.2022.1165.
来源:董战峰 作者:周佳 董战峰