全国“两会”正在召开。如何推进和落实碳达峰碳中和(又称“双碳转型”)国家战略,成为热议和关注重点话题。
自从2021年10月,《中共中央 国务院关于完整准确全面贯彻新发展理念做好碳达峰碳中和工作的意见》和国务院印发《2030年前碳达峰行动方案》之后,各部委和职能部门又陆续制定能源、工业、城乡建设、交通运输、农业农村等重点部门和钢铁、有色金属、建材、石化化工等重点行业碳达峰实施方案,还出台了科技支撑、财政支持、生态碳汇、统计核算、标准计量等支撑保障政策,加上各省市制定的本地区碳达峰实施方案,至此,全国双碳转型的 “1+N”政策体系已经建立。
接下来,关键是如何把这些政策落地,如何绘就实现目标的施工路线图,如何具体开展和推进双碳转型工作。
在昨天的政府工作报告中,比较概括性地提出了实现2023年“双碳转型”的原则性要点和工作思路,《环球零碳》进行了梳理,详见《2023政府工作报告最新信号:加快建设新型能源体系》一文。
其实,关于双碳转型接下来的工作路线图,在3月5日当天,国家发改委公布的《关于2022年国民经济和社会发展计划执行情况与2023年国民经济和社会发展计划草案的报告》中,有更详细的操作思路和实施方案。
在涉及绿色低碳发展方面,这份《报告》没有就“双碳转型”谈转型,很多时候都是把绿色低碳发展跟产业结构优化升级放在一起论述。
比如在“加快产业结构优化升级”部分,《报告》提出,要实施绿色制造工程,持续推进工业重点领域节能降碳。要优化新能源汽车产业布局,推进换电模式应用和燃料电池汽车示范,推动新能源汽车动力电池产业持续健康发展。
在谈到培育战略性新兴产业集群时,《报告》提出,要促进战略性新兴产业融合集群发展,加快发展先进制造业集群,巩固新能源汽车、5G、光伏等优势产业领先地位。
在谈到前瞻布局未来产业时,《报告》又提出要发展生物经济、北斗产业、氢能产业,加快人工智能、生物制造、绿色低碳、量子计算等前沿技术研发和应用推广。
通过这份《报告》可以发现,国家是把新能源汽车、光伏、氢能产业、绿色低碳制造等放在战略性产业和未来重点发展的产业位置看待的。
除了产业升级优化,在扩大内需、提振消费、能源安全、生态文明建设等部分,都有涉及“双碳”内容。关于2023年双碳转型重点工作,主要集中在第三部分“2023年国民经济和社会发展计划的主要任务”中,也是未来几年的双碳重点工作,本文作一梳理。
Q1
在谈到“着力扩大国内需求,充分发挥消费的基础作用和投资的关键作用”时,《报告》提出,要综合施策释放消费潜力。稳定汽车等大宗消费,强化停车设施建设改造,优化停车设施供给结构,加快推进公路沿线、交通枢纽场站、居住区等充电设施设备建设,推动公共领域车辆全面电动化。
鼓励有条件 的地方对购买绿色智能家电、绿色建材等予以支持,持续开展家电生产企业回收目标责任制行动。
点评:汽车是大宗消费品,经济拉动作用强大。这几年新能源汽车的蓬勃发展和市场规模的扩大,有力地拉动了消费经济,但跟电动车发展的配套设施还需要跟上,充电桩等设施需要扩大规模。
Q2
在“加快建设现代化产业体系,着力提升产业链供应链韧性和安全水平”内容中,《报告》提出,要加快产业结构优化升级。其中包括:
推动制造业高端化、智能化、绿色化发展。
实施绿色制造工程,持续推进工业重点领域节能降碳。
狠抓传统产业改造升级,健全市场化法治化化解过剩产能长效机制,推动钢铁等重点行业 加快联合重组,推进企业技术改造和设备更新。
优化乙烯等石化产业布局,推动重大石化项目建设,促进化工产业有序转移和安全发展,促进现代煤化工产业健康发展,打造世界一流石化产业基地和一流石化企业。
优化新能源汽车产业布局,推进换电模式应用和燃料电池汽车示范,推动新能源汽车动力电池产业持续健康发展。
培育战略性新兴产业集群,加快发展先进制造业集群,巩固新能源汽车、5G、光伏等优势产业领先地位。
前瞻布局未来产业,发展生物经济、北斗产业、氢能产业,加快 人工智能、生物制造、绿色低碳、量子计算等前沿技术研发和应用推广。
点评:中国双碳转型,能源是关键,工业是重点。国家把产业优化升级跟双碳转型结合在一起,可谓抓住了关键。高能耗和重工业的脱碳过程,也是中国产业转型升级的过程。发展和巩固战略性产业,培育未来产业,也是争夺未来竞争高地。
Q3
在“深化重点领域和关键环节改革,构建高水平社会主义市场经济体制”部分,《报告》提出,要“稳步推进重点领域改革”。除了财税、金融、资本市场等重要领域改革外,油气和电力市场等能源领域的改革也是重中之重。其中包括:
持续深化油气体制改革,积极稳妥推进省级管网以市场化方式融入国家管网,提升 “全国一张网”覆盖水平,完善管网运营机制改革,开展跨省天然气管道运输成本监审和定价工作,建立健全城镇燃气终端销售价格与采购成本联动机制。
进一步推进电力体制改革,深入推进全国统一电力市场体系建设,加快推进电力现货市场建设,完善跨省跨区送电电价市场化形成机制。深化新能源上网电价市场化改革,完善供热价 格机制。
点评:实现双碳转型,需要建立新型电力系统,让更多的可再生能源并网发电,让更多的绿电能被负荷端消纳。而新型电力系统除了需要广泛运用智慧物联网技术之外,电力体制改革是关键,只有建立全国统一电力市场,让储能、分布式电源等各种形态的电源参与到电力市场,形成价差激励机制,才能促进新型商业模式的崛起,充分调动社会投资力量。
Q4
在“践行‘绿水青山就是金山银山’理念,推进生态优先、节约集约、绿色低碳发展”部分,用专门的章节谈如何加快发展方式绿色转型,如何积极稳妥推进碳达峰碳中和,如何协同 推进降碳、减污、扩绿、增长。这是关于“双碳转型”工作的重点部分,其中包括以下几部分:
一是支持绿色低碳产业发展。要点包括:
继续坚决遏制高耗能、高排放、低水平项目盲目发展。
修订发布绿色产业指导目录,进一步完善促进绿色产业发展的政策体系,鼓励环保技术研发和产品推广。
积极推行绿色制造,全面推行清洁生产,开展重点行业清洁生产改造。
加快工业、建筑、交通等重点领域绿色转型,支持开展节能降碳改造、设备更新、回收利用、工艺革新和数字化转型,推进重点园区循环化改造。
大力发展循环经济,加快构建废弃物循环利用体系,加强废旧新能源设备、新兴电子消费品等回收利用。
大力倡导绿色消费,推动各类资源节约集约利用,加快推进绿色生产生活方式转变。
二是扎实推进环境污染防治。继续深入打好蓝天、碧水、净土保卫战。
三是加强生态系统治理和保护。统筹山水林田湖草沙一体化 保护和系统治理,提升生态系统多样性、稳定性、持续性。
四是积极稳妥推进碳达峰碳中和。要点包括:
按照 “1+N”政策体系部署,立足我国资源禀赋,坚持先立后破,科学把握推进节奏, 有计划分步骤实施 “碳达峰十大行动”。
完善能源消耗总量和强度调控,重点控制化石能源消费,逐步转向碳排放总量和强度 “双控”制度。
开展区域、城市、园区和企业减污降碳协同创新试点。
推进煤炭清洁高效利用及相关技术研发,大力推进煤电 “三改联动” ,积极推动第二批大型风电光伏基地项目开工建设, 有序推进第三批项目核准开工,发展储能产业,推进抽水蓄能电站建设。
加快节能降碳先进技术研发和推广应用,开展低碳零碳、负碳重大项目示范,组织开展绿色低碳试点城市建设。
完善碳排放统计核算体系,做好全国碳排放权交易市场第二个履约周期管理工作,健全碳排放权市场交易制度,严厉打击碳排放数据造假行为。
推动绿电绿证市场与碳市场、能耗调控制度的有机衔接。
持续巩固提升生态系统碳汇能力。
积极参与应对气候变化全球治理。
点评:这部分是2023年双碳转型工作的重点,其实也是未来几年工作的方向性指引。整个双碳转型,其实是跟中国发展理念的转变以及生态系统的恢复及建设密切相关,也是气候变化全球治理的一部分。
这里有几个关键点需要注意:一是强调双碳转型的先立后破和把握节奏、有计划推进。不会脱离中国经济发展冒进推进;二是风电光伏大型基地建设会加快推进,这也是先立后破中“先立”的基础;三是能源消耗总量和强度调控,将加快转向碳排放总量和强度控制。这意味着,如果工厂使用的是可再生能源和绿电,未来或不受能源消耗总量控制。
在“夯实国家安全和社会稳定基础,以新安全格局保障新发展格局”部分,把做好能源资源安全保障工作作为新安全的一部分。这一点非常重要。
《报告》提出,要深入推进能源革命,加快规划建设新型能源体系,加强能源产供储销体系建设,完善能源安全生产责任制,提升能源自主安全保障能力。
强化煤炭兜底保障作用,在确保安全的前提下有序释放煤炭先进产能,高标准建设现代化矿井,强化电煤中长期合同履约监管和铁路等运力保障。
提升电力生产供应能力,加强各类电源特别是煤电等可靠性电源建设,深入推进煤炭与煤电、煤电与可再生能源联营,核定第三监管周期区域电网和省级电网输配电价,研究建立发电侧容量补偿机制。
加快特高压输电通道建设,在全国重点规划、布局一批坚强局部电网,统筹水电开发和生态保护,积极安全有序发展核电。
支持国内铁矿石、钾、锂等资源开发项目建设,加大油气资源勘探开发力度,推动国内石油、天然气增储上产。
点评:国家把能源安全问题放到国家安全和社会稳定基础高度上来看,可谓把握了新能源革命的实质。欧洲在2022年因为俄乌冲突发生了能源危机,不仅居民为此付出高昂的价格,欧洲企业和整个经济都受到冲击,付出惨重代价。
能源问题,就是民生和经济安全的问题。特别是全球正在经历一次绿色能源革命,如何在这次转型中平稳发展,同时又能在转型中取得竞争优势和产业优势,是必须统筹考虑的问题。在这次绿色能源革命转型中,能源强国的建设,既要有技术的领先,也要有清洁能源产业链的把控。
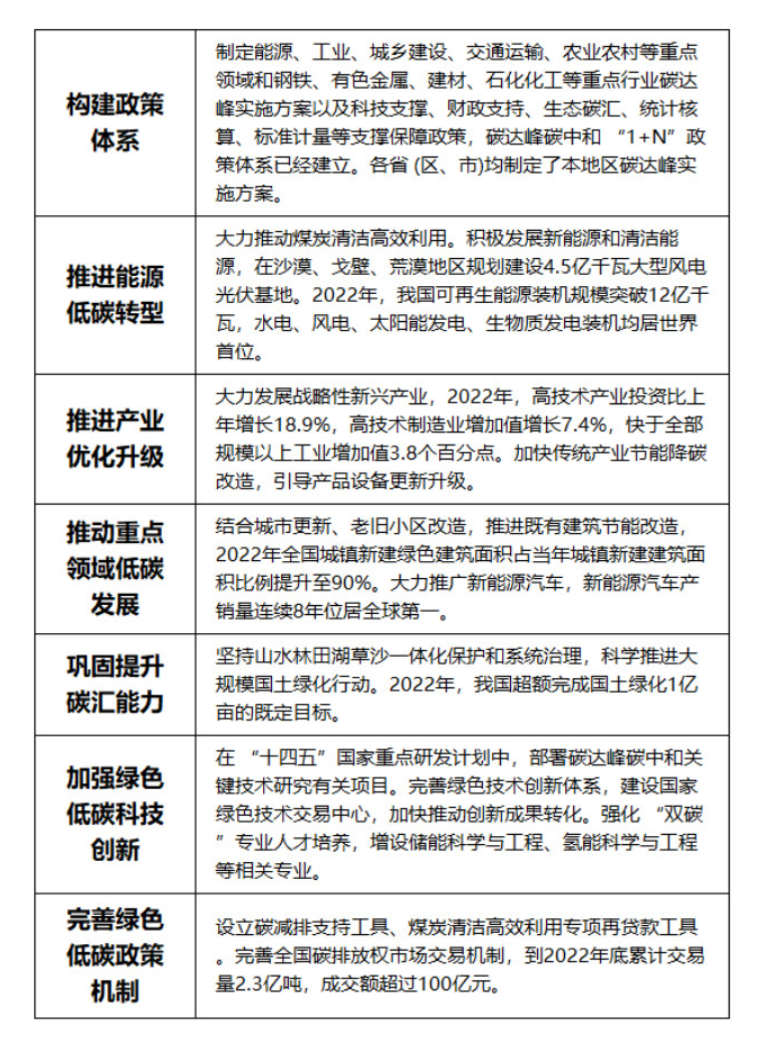
另外,发改委在《报告》中,对2022年积极稳妥推进碳达峰碳中和的主要工作与成效也做了总结,很有价值,我们也放在这里供各位参考:
2022年碳达峰碳中和主要工作与成效

来源:环球零碳