为了加强新能源汽车动力蓄电池回收利用管理,规范行业发展,推进资源综合利用,国际陆续出台多项政策、办法。特别是2018年以来,政策密集发布,动力电池回收逐步规范完善。我国动力电池回收利用政策发展历程大致可分为4个阶段:
第一阶段,2012-2015年,部分条款阶段
电池回收开始被初步提及。期间国务院发布《节能与新能源汽车产业发展规划》《关于加快新能源汽车推广应用的指导意见》,提出要研究制定动力电池回收利用政策,但动力蓄电池回收利用只是作为推广应用新能源汽车政策文件的部分条款出现。
第二阶段,2015-2018年,专题政策阶段
电池回收专用政策出台。期间国务院及下属部门发布《电动汽车动力电池回收利用技术政策(2015年版)》《电动汽车动力蓄电池回收利用技术政策(2015年版)》等政策,指导企业合理开展电动汽车动力蓄电池的设计、生产及回收利用工作,建立上下游企业联动的动力蓄电池回收利用体系。2017年1月,国务院办公厅关于印发《生产者责任延伸制度推行方案》的通知,明确了汽车生产企业承担动力蓄电池回收利用主体责任。
第三阶段,2018-2021年,试点实施阶段
政策出台加速,加强溯源管理和标准规范。期间工信部等部门联合发布了《新能源汽车动力蓄电池回收利用管理暂行办法》《关于做好新能源汽车动力蓄电池回收利用试点工作的通知》,决定在京津冀地区、山西、上海、江苏、浙江、安徽、广东等17个地区及中国铁塔开展新能源汽车动力蓄电池回收利用试点工作。此外,工信部等五部门印发《新能源汽车动力蓄电池梯次利用管理办法》,规定梯次利用企业应履行主体责任,落实生产者责任延伸制度,生产者责任制路径越发明确。
第四阶段,2021年至今,开始全面规范实施
动力电池回收覆盖环节越来越完整。期间工信部等部门将从法规、政策、技术、标准、产业等方面,加快推动新能源汽车动力电池回收利用,相关政策法规开始全面实施,动力电池回收将逐渐进入规范运营周期。
表1 2016-2021年动力回收主要相关政策梳理

*资料来源:国务院、发改委、工信部、生态环境部等网站
从2012-2015年的初步提及,到2015-2018年的技术标准指定,再到2018年以来加速推动行业溯源管理、发布白名单,我们清晰的看到电池回收行业已具备发育土壤。
2022年,是相关政策密集出台的一年,也是行业规范化发展的重要一年。
9月16日,工信部表示将加快研究制定动力电池回收利用管理办法,加快出台一批相关国标、行标,动力电池回收体系有望进一步规范化发展,主流优势企业资源倾斜优势将愈加凸显。
11月,工信部、发改委、生态环境部三部门联合发布《关于印发有色金属行业碳达峰实施方案的通知》,《方案》提出“十四五”期间,再生金属供应达到24以上;“十五五”期间,有色金属行业用能结构大幅改善,电解铝使用可再生资源比例达到30%以上,绿色低碳、循环发展的产业体系基本建立。
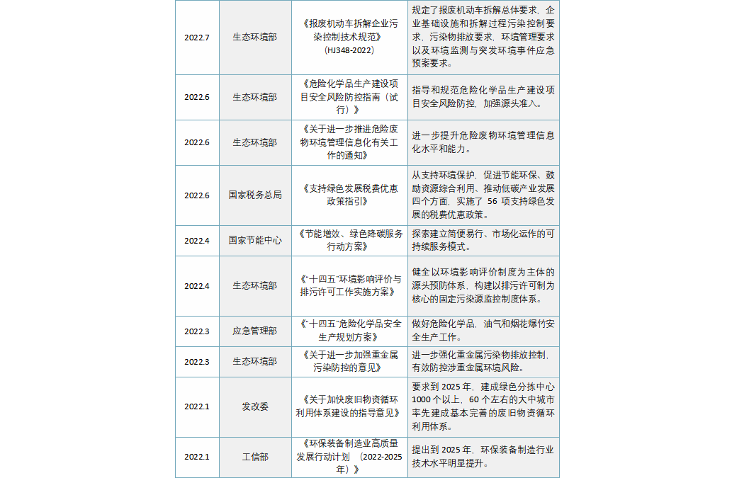
表2 2022年以来电池回收主要相关政策梳理


*资料来源:国务院、发改委、工信部、生态环境部等网站
目前,我国已初步建立动力电池回收再利用体系,未来加快培育一批梯次利用和回收再生的相关企业,保障再生锂钴镍等金属的长期需求。我们认为长期来看,再生锂钴镍等将有效保障电池等环节的金属供应,产业闭环趋势已现,锂电回收产业链景气度将持续上行。(注:原文有删改)
来源:电池联盟 松松