6月28日,水电水利规划设计总院在北京召开《中国可再生能源发展报告2022》。国家能源局新能源司副司长熊敏峰,中国电建集团副总经理徐鹏程,中国水力发电工程学会常务副理事长、秘书长郑声安,中国水力发电工程学会抽水蓄能行业分会常务副理事长、秘书长路振刚出席发布会议并致辞。发布会由水电总院院长李昇主持,水电总院常务副院长易跃春发布了《中国可再生能源发展报告2022》。

易跃春在发布报告时指出,2022年中国可再生能源发展成绩斐然,全年新增可再生能源装机规模1.52亿千瓦,占国内新增发电装机的76.2%,是新增电力装机的主体。其中,风电新增3763万千瓦、太阳能发电新增8741万千瓦、生物质发电新增334万千瓦、常规水电新增1507万千瓦、抽水蓄能新增880万千瓦。截至2022年底,中国可再生能源装机12.13亿千瓦,超过了煤电装机规模,在全部发电总装机占比上升到47.3%;年发电量2.7万亿千瓦时,占全社会用电量的31.6%。其中,风电和光伏年发电量首次突破1万亿千瓦时,接近全国城乡居民生活用电量。可再生能源在保障能源供应方面发挥的作用越来越明显。
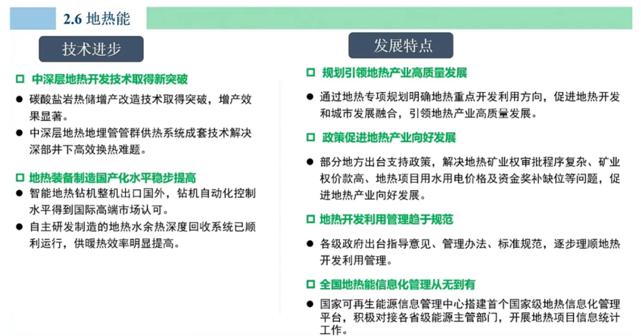
报告显示,2022年,中国可再生能源事业捷报频传。以沙漠戈壁荒漠地区为重点的大型风电光伏基地建设全面推进,白鹤滩水电站16台机组全部投产,以乌东德、白鹤滩、溪洛渡、向家坝、三峡、葛洲坝为核心的世界最大“清洁能源走廊”全面建成;抽水蓄能建设明显加快,全年新核准抽水蓄能项目48个,装机6890万千瓦,已超过“十三五”时期全部核准规模。科技创新取得新突破,陆上6兆瓦级、海上10兆瓦级风电机组已成为主流,量产单晶硅电池的平均转换效率已达到23.1%。光伏治沙、绿电制氢等新模式新业态不断涌现,分布式发展成为光伏发展重要方式。全球新能源产业重心进一步向中国转移,我国生产的光伏组件、风力发电机、齿轮箱等关键零部件占全球市场份额70%。2022年,中国可再生能源发电量相当于减少国内二氧化碳排放约22.6亿吨,出口的风电光伏产品可为其他国家减排二氧化碳约5.7亿吨,合计减排二氧化碳28.3亿吨,约占全球同期可再生能源折算二氧化碳减排量的41%,为全球应对气候变化做出重要贡献。同时,可再生能源非电利用成效显著,地热能稳步推进,生物质能非电利用规模达到1686万t标准煤。
《中国可再生能源发展报告2022》由水电水利规划设计总院编写,按年度发布,至今已经连续发布7年。深入贯彻落实“四个革命、一个合作”能源安全新战略,立足于实现碳达峰碳中和目标的新形势和新要求,涵盖中国可再生能源发展现状、投资建设、运行管理、发展特点、趋势展望及发展建议等,并高度关注和研究国家重要政策和行业关切热点,努力做到凝聚焦点、突出重点,帮助大家更好地认识和把握可再生能源发展的脉络、规律以及趋势动态,为政府决策、企业生产经营和社会发展提供参考。





































