您当前所在位置: 主页 > 新利官网登录 > 绿色发展

生态环境部发布《产品碳足迹管理体系建设进展报告(2025)》

发布时间:2025-06-25 16:23|栏目: 绿色发展 |浏览次数:

《产品碳足迹管理体系建设进展报告(2025)》


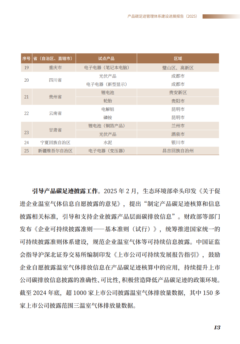
image.png

image.png

image.png

image.png

image.png

image.png

image.png

image.png

image.png

image.png

image.png

image.png

image.png

image.png

image.png

image.png

image.png

image.png

image.png

image.png

image.png

image.png

image.png

image.png

image.png

image.png

image.png

Copyright © 2020-2022 新利8体育登陆 版权所有
电话:15031178853 地址:河北省石家庄市桥西区友谊南大街 备案号:冀ICP备2022013871号
 
Baidu
map