您当前所在位置: 主页 > 行业动态 > 新利客服

工信部公开征求对《建材工业鼓励推广应用的技术和产品目录(2022年本)》(征求意见稿)的意见

发布时间:2022-11-29 10:01|栏目: 新利客服 |浏览次数:

为推动建材行业高端化、绿色化、智能化发展,我们拟制定《建材工业鼓励推广应用的技术和产品目录(2022年本)》。经地方、行业推荐以及专家审议,形成了征求意见稿(见附件1),现公开征求社会各界意见。如有意见或建议,请填写《建材工业鼓励推广应用的技术和产品目录(2022年本)》征求意见表(见附件2),于2022年12月2日前反馈至工业和信息化部原材料工业司。


邮箱:yclsjcc@miit.gov.cn

电话(传真):010-68205579


附件:

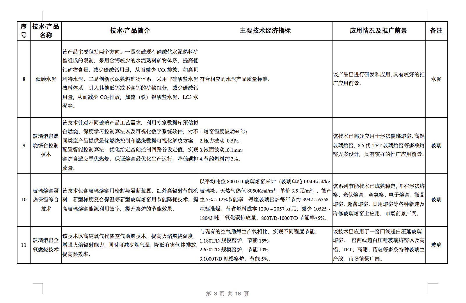
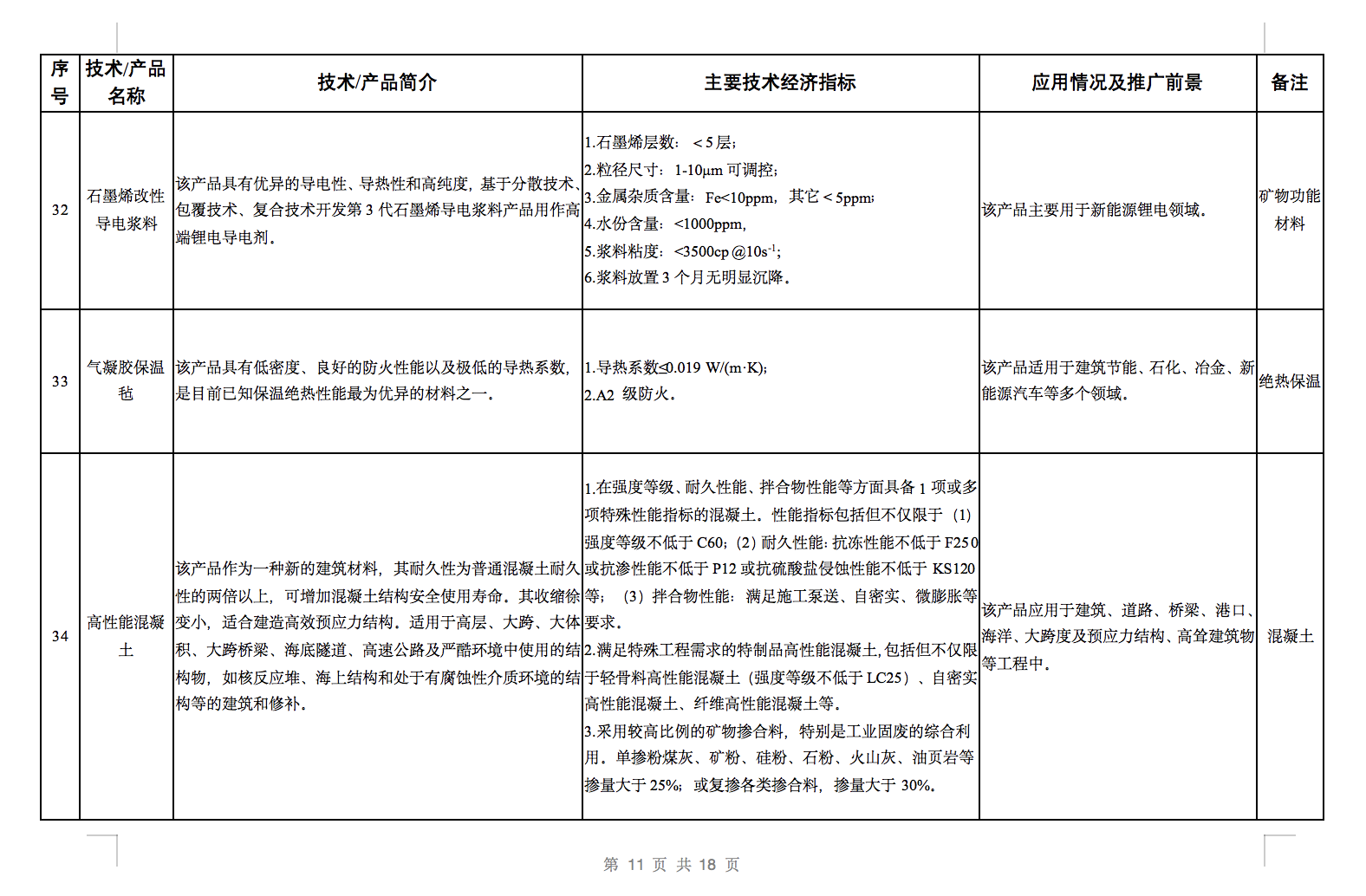
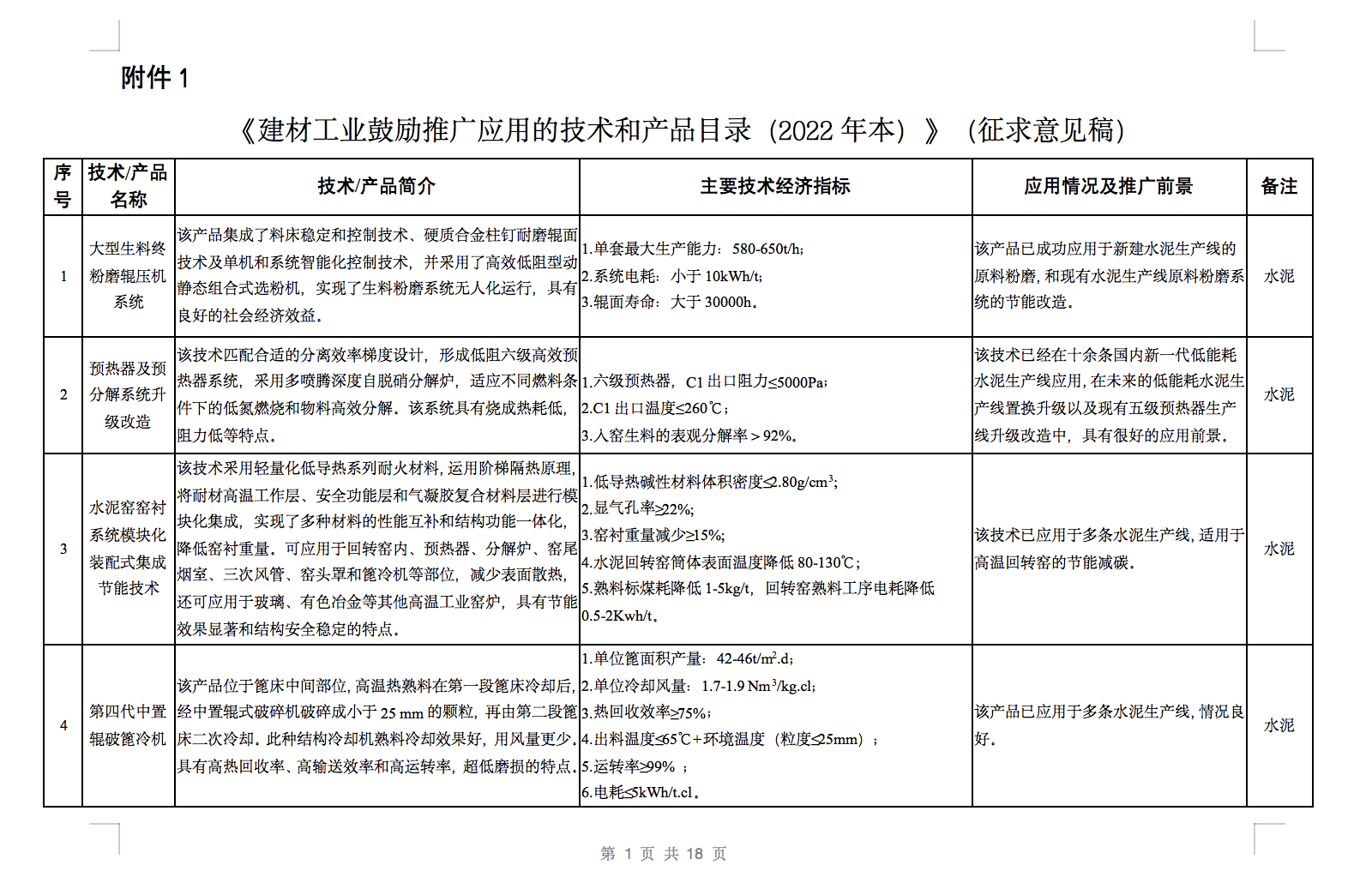
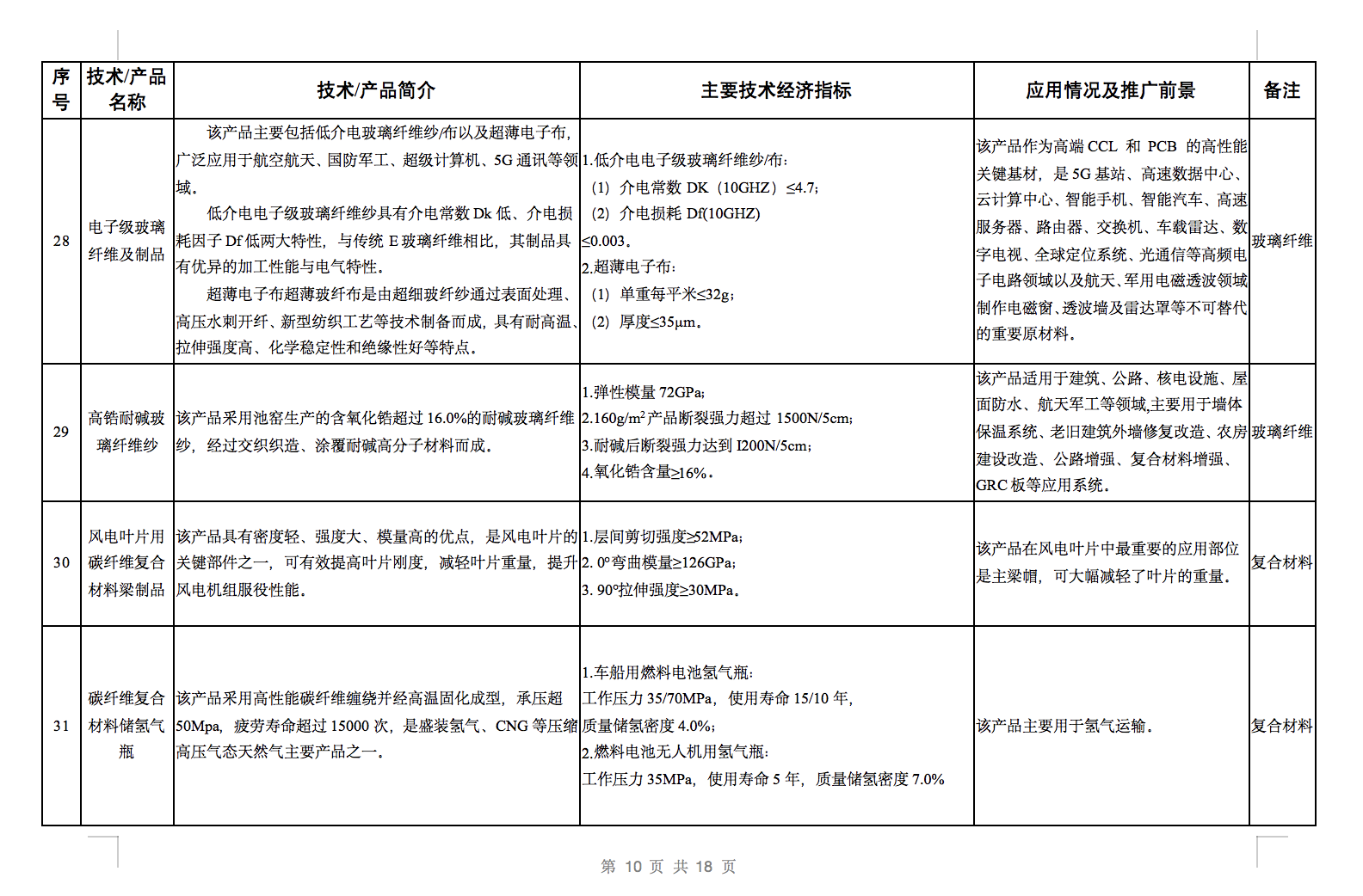
1.《建材工业鼓励推广应用的技术和产品目录(2022年本)》(征求意见稿)

2.《建材工业鼓励推广应用的技术和产品目录(2022年本)》征求意见表


工业和信息化部原材料工业司

2022年11月25日

image.png

image.png

image.png

image.png

image.png

image.png

image.png

image.png

image.png

image.png

image.png

image.png

image.png

image.png

image.png

image.png

image.png

image.png

Copyright © 2020-2022 新利8体育登陆 版权所有
电话:15031178853 地址:河北省石家庄市桥西区友谊南大街 备案号:冀ICP备2022013871号
 
Baidu
map