网站首页
18luck备网址
协会简介
协会领导
机构设置
协会章程
管理制度
服务项目
联系我们
行业动态
新利客服
新利官网地址
新利Lucky
党建动态
新利官网入口
政策法规
新利官网app
新利官网地址
政策解读
会员专区
新利官网app
服务细则
加入协会
会员风采
新利官网登录
绿色发展
行业碳说
循环经济
动态专报
绿色发展报告
动态专报(2024)
动态专报(2025)
您当前所在位置:
主页
>
行业动态
>
新利Lucky
新利客服
新利官网地址
新利Lucky
党建动态
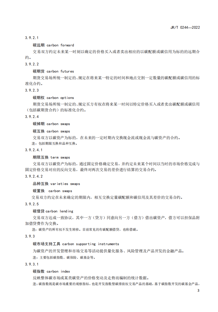
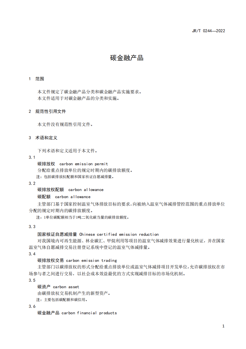
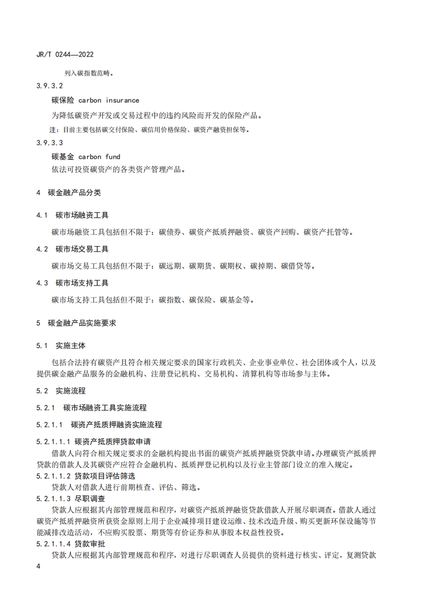
《碳金融产品》(JR/T 0244—2022)行业标准
发布时间:2022-11-30 10:05
|
栏目:
新利Lucky
|
浏览次数:
《碳金融产品》(JR/T 0244—2022)行业标准
上一篇:双碳政策频出!“碳达峰、碳中和”行动持续推进
下一篇:《中国蓝色经济报告2022》发布 多方共谱可持续蓝色经济金融新篇章
Copyright © 2020-2022 新利8体育登陆 版权所有
电话:15031178853 地址:河北省石家庄市桥西区友谊南大街 备案号:
冀ICP备2022013871号
扫一扫
关注于我们
map