您当前所在位置: 主页 > 行业动态 > 新利客服

2022年大数据产业发展试点示范项目名单公示

发布时间:2022-08-09 14:21|栏目: 新利客服 |浏览次数:

根据《工业和信息化部办公厅关于组织开展2022年大数据产业发展试点示范项目申报工作的通知》(工信厅信发函〔2022〕71号)要求,工业和信息化部组织开展了相关申报和评审工作。现将2022年大数据产业发展试点示范项目名单进行公示,请社会各界监督。


公示时间:2022年8月9日-2022年8月15日

电  话:010-68208206

邮  箱:zhangjianlun@miit.gov.cn


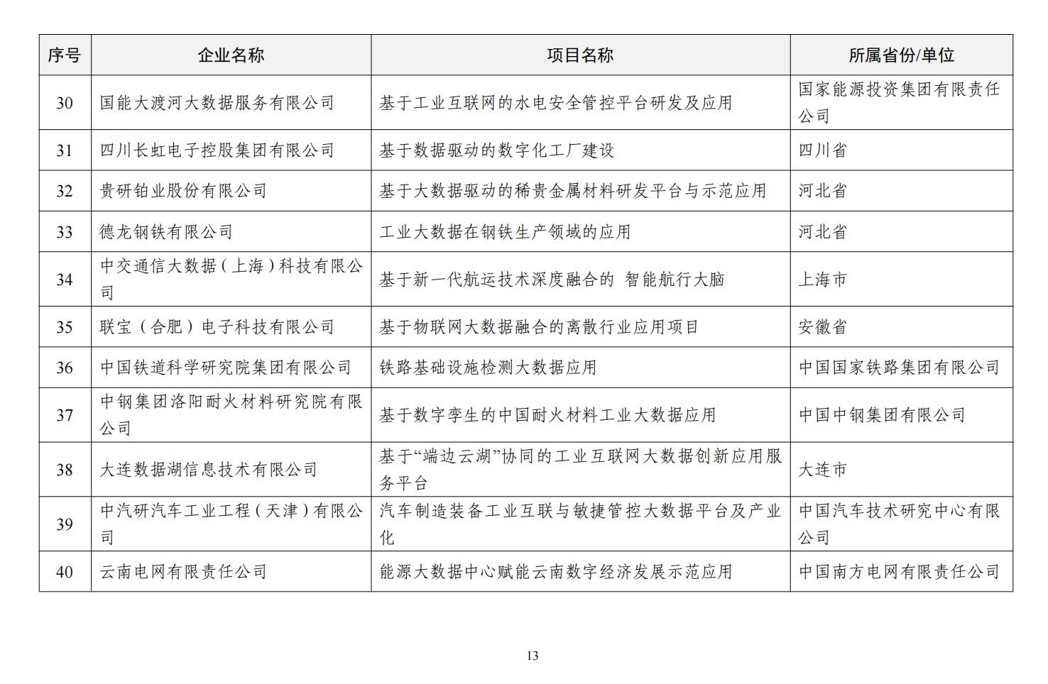
附件:2022年大数据产业发展试点示范项目公示名单


工业和信息化部信息技术发展司

2022年8月8日

1.jpg

2.jpg

3.jpg

4.jpg

5.jpg

6.jpg

7.jpg

8.jpg

9.jpg

10.jpg

11.jpg

12.jpg

13.jpg

14.jpg

15.jpg

16.jpg

17.jpg

18.jpg

19.jpg

Copyright © 2020-2022 新利8体育登陆 版权所有
电话:15031178853 地址:河北省石家庄市桥西区友谊南大街 备案号:冀ICP备2022013871号
 
Baidu
map