您当前所在位置: 主页 > 行业动态 > 新利客服

河北省工信厅关于印发《河北省2024年钢铁行业先进工艺技术装备推荐目录》的通知

发布时间:2024-06-28 14:38|栏目: 新利客服 |浏览次数:

关于印发《河北省2024年钢铁行业先进工艺技术装备推荐目录》的通知

冀工信钢铁函〔2024〕288号

有关市工业和信息化局,省冶金行业协会、省节能协会:

  为贯彻落实国务院《推动大规模设备更新和消费品以旧换新行动方案》和省委、省政府工作部署,加快推动我省钢铁行业技术装备高端化升级改造,激发高质量发展新动能,经我厅广泛征集、审慎筛选,编制了《河北省2024年钢铁行业先进工艺技术装备推荐目录》。现印发给你们,请结合实际,切实做好宣传引导和推广应用。

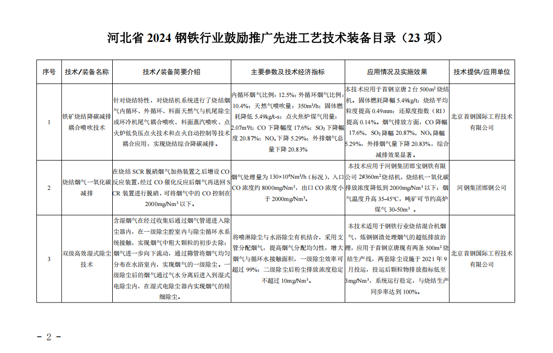
  附件:河北省2024年钢铁行业先进工艺技术装备推荐目录 

河北省工业和信息化厅

  2024年6月21日

image.png

image.png

image.png

image.png

image.png

image.png

image.png

image.png

image.png

image.png

Copyright © 2020-2022 版权所有
电话:15031178853 地址:河北省石家庄市桥西区友谊南大街 备案号:冀ICP备2022013871号
 
Baidu
map