工信厅信发函〔2022〕200号
各省、自治区、直辖市及计划单列市、新疆生产建设兵团工业和信息化主管部门,各有关单位:
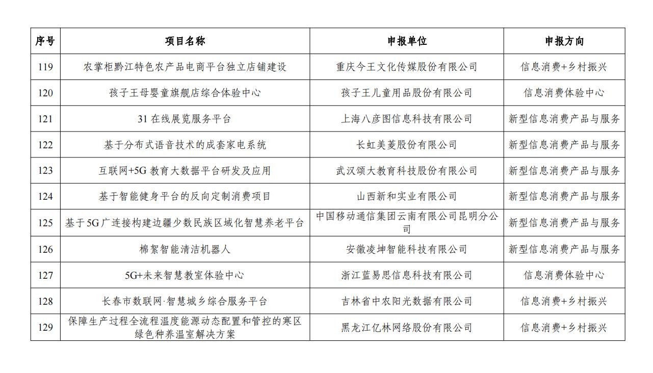
为深入贯彻落实《国务院关于进一步扩大和升级信息消费 持续释放内需潜力的指导意见》(国发〔2017〕40号),按照《工业和信息化部办公厅关于组织开展2022年新型信息消费示范项目申报工作的通知》(工信厅信发函〔2022〕75号)要求,经企业申报、地方推荐、专家评审、网上公示等环节,确定151个项目作为2022年新型信息消费示范项目,现予公布。请各地结合实际,抓好项目实施推进,充分发挥示范带动效应。
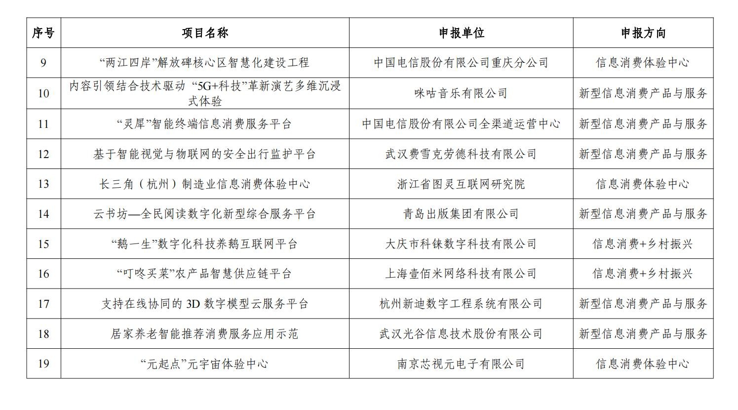
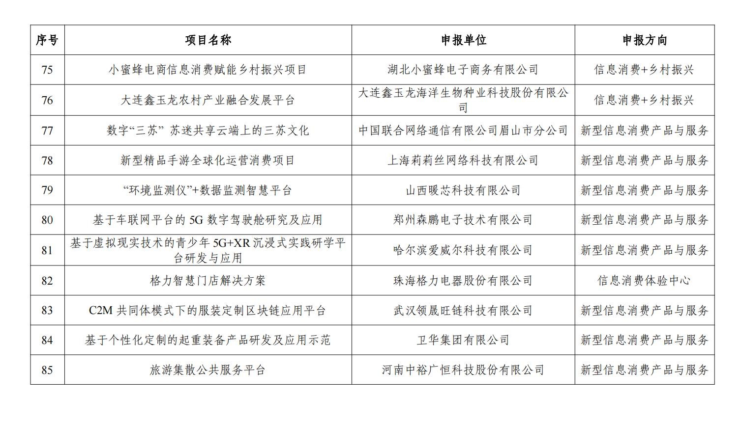
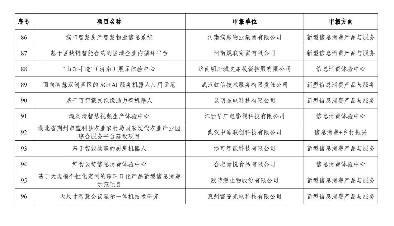
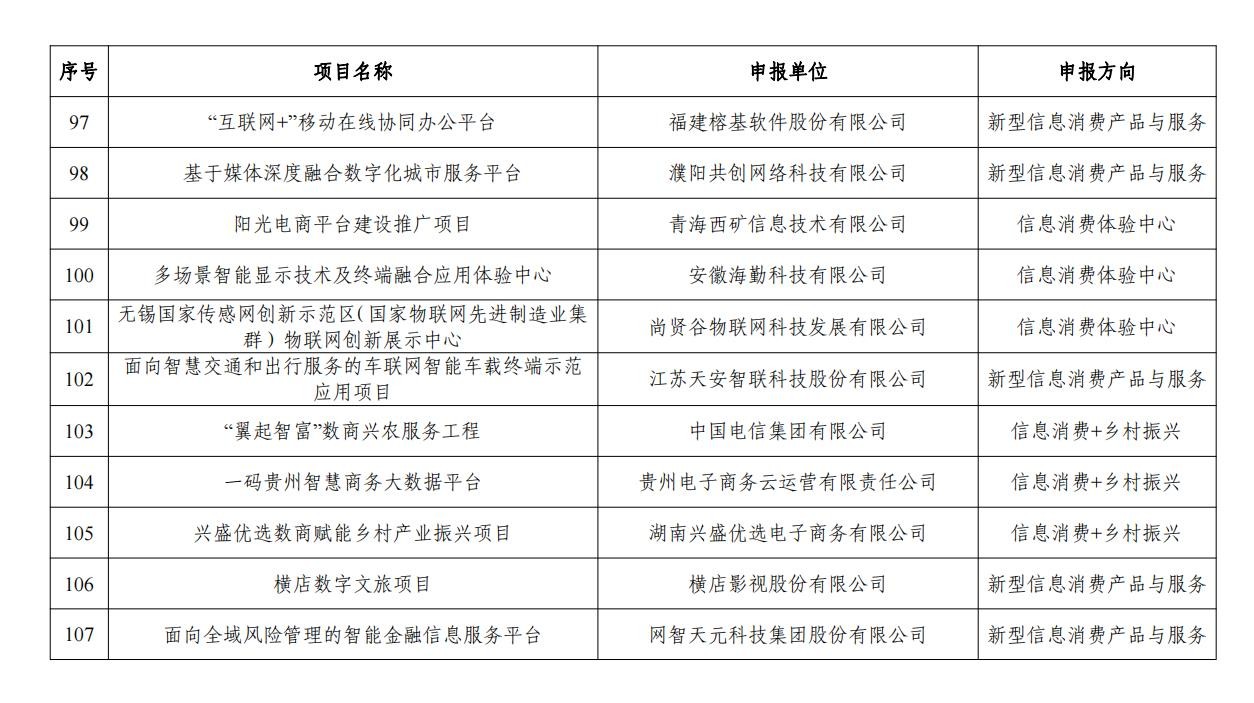
附件:2022年新型信息消费示范项目名单
工业和信息化部办公厅
2022年8月15日













