您当前所在位置: 主页 > 行业动态 > 新利客服

六部门公告《2025年度国家绿色算力设施名单》

发布时间:2025-12-30 10:25|栏目: 新利客服 |浏览次数:

六部门公告《2025年度国家绿色算力设施名单》

2025年 第43号


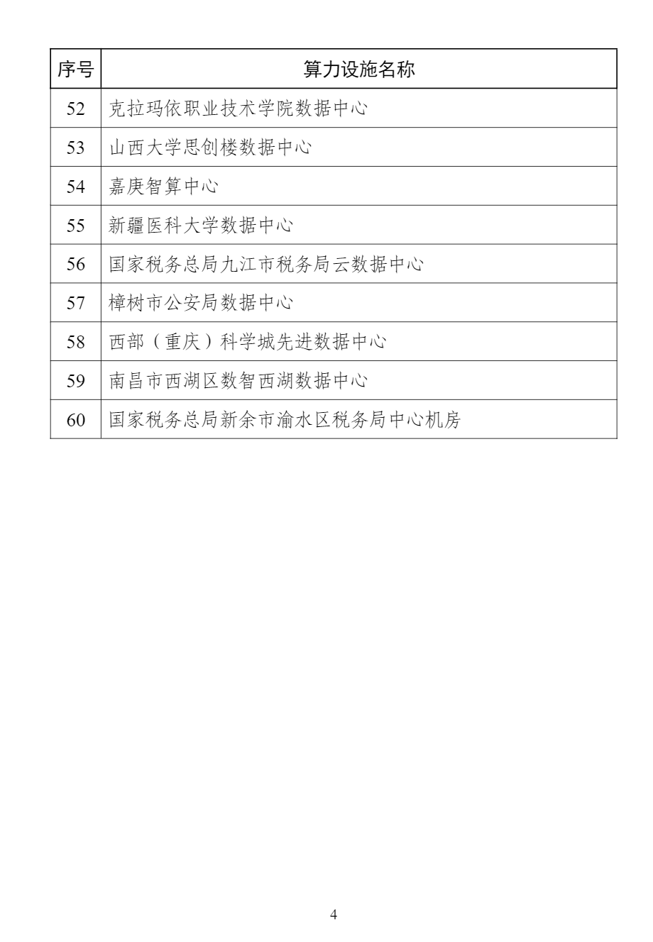
按照《国务院关于印发〈2024—2025年节能降碳行动方案〉的通知》(国发〔2024〕12号)要求,推动算力设施绿色低碳发展,工业和信息化部、国家发展改革委、商务部、金融监管总局、国管局、国家能源局确定了2025年度国家绿色算力设施名单,现予以公告。



工业和信息化部

国家发展改革委

商务部

金融监管总局

国管局

国家能源局

2025年12月17日

image.png

image.png

image.png

image.png

Copyright © 2020-2022 版权所有
电话:15031178853 地址:河北省石家庄市桥西区友谊南大街 备案号:冀ICP备2022013871号
 
Baidu
map