各省、自治区、直辖市及计划单列市、新疆生产建设兵团工业和信息化主管部门(大数据产业主管部门),各有关单位:
为深入实施国家大数据战略,落实《“十四五”大数据产业发展规划》,按照《工业和信息化部办公厅关于组织开展2022年大数据产业发展试点示范项目申报工作的通知》(工信厅信发函〔2022〕71号)要求,经企业申报、单位推荐、专家评审、网上公示,确定了2022年大数据产业发展试点示范项目名单(见附件),现予以公布。
请各地区、各有关单位加大支持力度,积极推动试点示范项目应用推广。两年示范期满后,我部将组织开展总结评估、经验交流等工作。
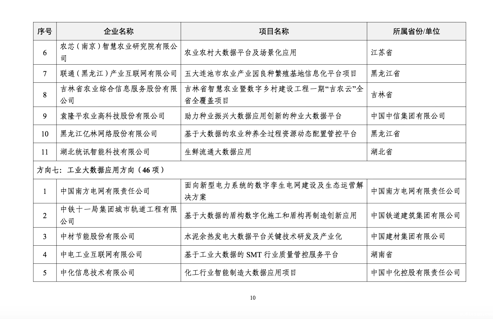
附件:2022年大数据产业发展试点示范项目名单
工业和信息化部办公厅
2022年8月31日


















