您当前所在位置: 主页 > 行业动态 > 新利客服

生态环境部关于2022年《国家先进污染防治技术目录(水污染防治领域)》(公示稿)的公示

发布时间:2022-11-23 10:13|栏目: 新利客服 |浏览次数:

生态环境部关于2022年《国家先进污染防治技术目录(水污染防治领域)》(公示稿)的公示

为贯彻党的二十大精神,落实《中华人民共和国环境保护法》《中华人民共和国水污染防治法》和《中共中央 国务院关于深入打好污染防治攻坚战的意见》相关要求,充分发挥先进技术在水污染防治工作中的作用,按照工作计划,我部征集并筛选了一批先进水污染防治技术,编制形成2022年《国家先进污染防治技术目录(水污染防治领域)》(公示稿)。现进行公示,公示期为2022年11月22日至11月28日,若有异议,请将意见反馈我部。

  联系人:生态环境部科技与财务司 刘元生、陈胜
  电 话:(010)65645390、65645385
  传 真:(010)65645400
  邮 箱:liu.yuansheng@mee.gov.cn

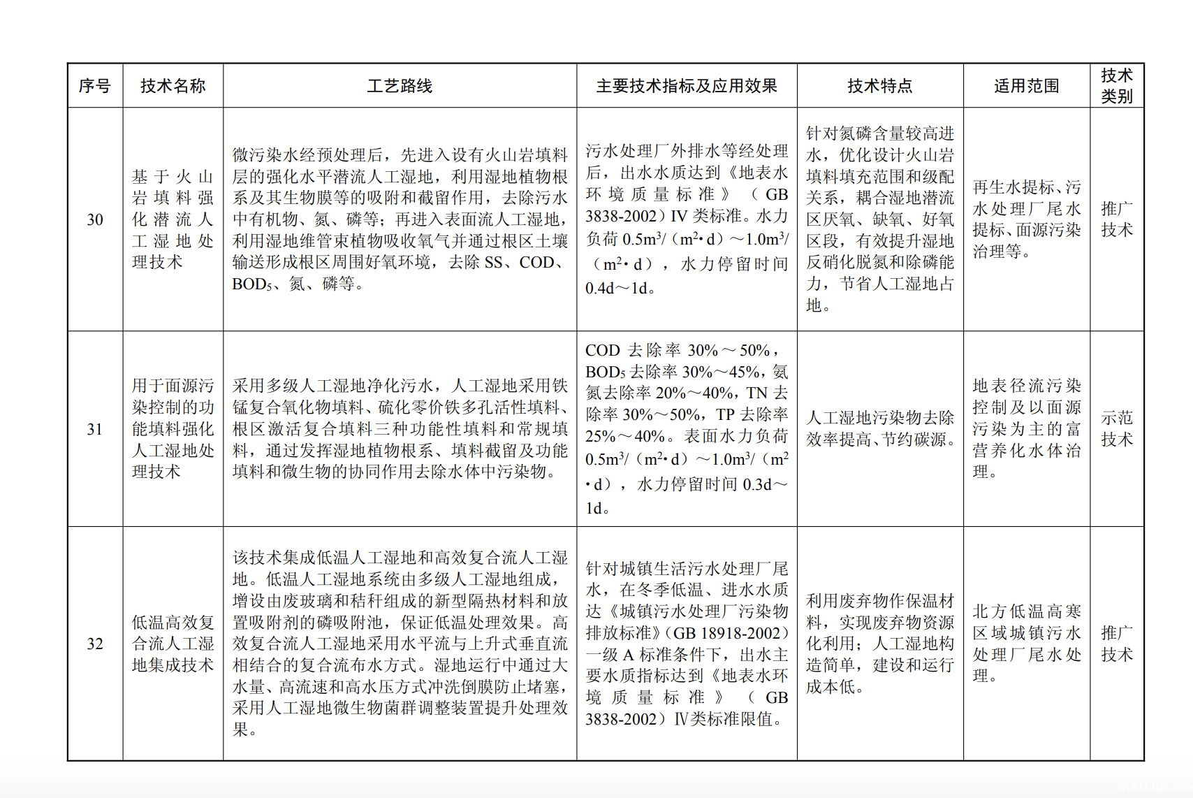
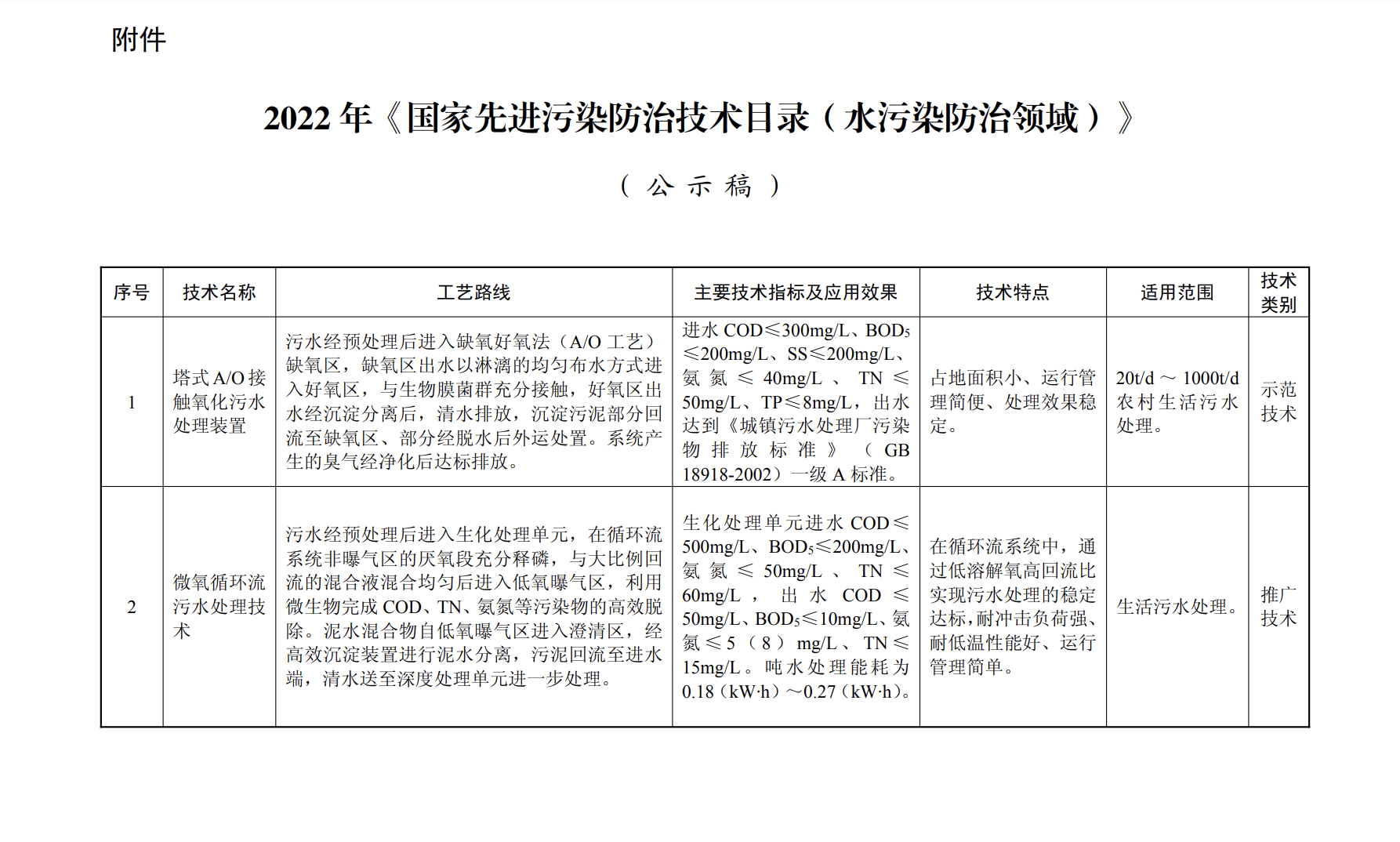
  附件:2022年《国家先进污染防治技术目录(水污染防治领域)》(公示稿)

image.png

image.png

image.png

image.png

image.png

image.png

image.png

image.png

image.png

image.png

image.png

image.png

Copyright © 2020-2022 新利8体育登陆 版权所有
电话:15031178853 地址:河北省石家庄市桥西区友谊南大街 备案号:冀ICP备2022013871号
 
Baidu
map